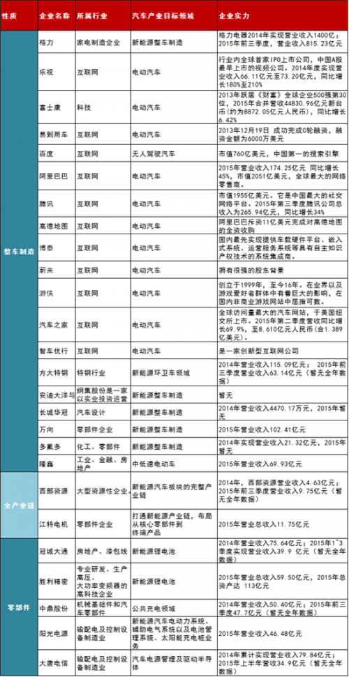
近期,格力高调宣布要跨界新能源汽车,早就跨了界的乐视则自信满满开始放大招,新能源汽车市场被这些外来者搅动的热闹极了。繁花背后,新能源汽车领域到底涌进来多少这样的搅局者呢?经统计,目前进入新能源汽车整车制造以及电池等关键零部件制造领域的全新外来企业,横跨多个领域,数目已达26家之多。今天,记者就为您梳理这些企业的简要信息,仅供参考。(注:记者所统计的主要是整车制造及关键零部件领域)
先是乐视为首的互联网企业,再是万向为代表的零部件企业,后来又来了西部资源这样的八竿子打不着的跨界企业,他们一面掀起收购中小汽车制造企业的风潮,一面挖掘传统车企人才,一面鼓吹颠覆声音,新能源汽车产业或者说汽车产业正被这些外来者搅动得好不热闹。慢慢的,乐视造车渐渐有了眉目,西部资源也已进入了汽车产销统计企业阵容,如今,格力的董小姐也强势杀入,凑热闹还是搅局?从声音到行动,从无名到瞩目,我们再也无法忽视这股外来力量。
经统计,目前进入新能源汽车整车制造以及零部件制造的全新外来企业,横跨多个领域,数目已达26家之多。今天,我们就为您梳理这些企业的简要信息,仅供参考。
这个团队发布的报告展望,智能网联汽车到2020年将初步实现商业化,行业未来将迎来5-10年的投资机会。从各大车企与互联网巨头公布的计划看,2020年将成为无人驾驶车辆商业化元年,并从此进入爆发式增长。
调研公司美国IHS预测,2025年,全球无人驾驶汽车销量将达到23万辆,2035年将达到1180万辆,届时无人驾驶汽车保有量将达到5400万辆。其中,中国市场上的份额将达到24%、北美市场为29%、西欧为20%。
银河证券汽车行业分析师陶亦然对记者表示,目前,这一产业在国内仍处于萌芽阶段,部分细分市场甚至尚处空白。智能网联汽车所涉及的三个核心领域——ADAS系统(高级辅助驾驶系统)、传感器和地图导航(网联部分)将直接受益,巨大市场空间将释放。
据介绍,比如ADAS系统目前在国内的渗透率只有2%至3%,预计未来5年这一数字可望提高至10%。在传感器方面,目前规模约为200亿元的传感器市场,受益于智能辅助正在从高端车向低端车下沉,未来几年汽车传感器行业可望实现6%至8%的快速增长。目前传感器技术主要被国外垄断,这对国内产业意味着市场空间巨大。在地图导航领域,在图商的构成中目前形成四维图新和高德的双寡头格局。而在导航方面,北斗系统已由军用发展至民用,可望逐渐替代GPS使用的美国卫星导航系统,因而直接受益。
事实上,在“互联网”的感召下,国内车企、互联网巨头已经开始纷纷布局智能网联汽车。比如,以长安、一汽、吉利等为代表的本土车企已在几年前着手研发相关技术,2015年很多款国产量产车已搭载了驾驶辅助系统。BAT(百度、阿里巴巴、腾讯)也在布局作为智能网联汽车先决条件的高精度地图行业,百度还投身无人驾驶,阿里则联合上汽合作生产智能汽车。

切换行业


正在加载...

