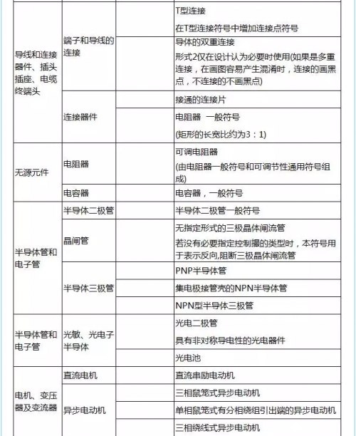
光伏电站电气设备通常都是由各种基本件、部件、组件等组成,那么,这些基本件、部件、组件在电气图上都是怎样表示的?如果你看不懂光伏电站设备的电气原理图,设备发生故障时,你如何查找原因,又如何进行消缺呢?
为了在电气图上或其他技术文件中表示光伏电站设备的基本件、部件、组件,除了采用各种图形符号外,还须标注一些文字符号和项目代号,以区别这些设备及线路的不同功能、状态和特征等。
文字符号通常由基本文字符号、辅助文字符号和数字组成。用于提供电气设备、装置和元器件的种类字母代码和功能字母代码。


















日期:2016-03-18 来源:广东恒通光伏运维科技
光伏电站电气设备通常都是由各种基本件、部件、组件等组成,那么,这些基本件、部件、组件在电气图上都是怎样表示的?如果你看不懂光伏电站设备的电气原理图,设备发生故障时,你如何查找原因,又如何进行消缺呢?
为了在电气图上或其他技术文件中表示光伏电站设备的基本件、部件、组件,除了采用各种图形符号外,还须标注一些文字符号和项目代号,以区别这些设备及线路的不同功能、状态和特征等。
文字符号通常由基本文字符号、辅助文字符号和数字组成。用于提供电气设备、装置和元器件的种类字母代码和功能字母代码。


















新能源资讯一手掌握,关注 风电头条 储能头条 微信公众号
看资讯 / 读政策 / 找项目 / 推品牌 / 卖产品 / 招投标 / 招代理 / 发文章
风电头条
储能头条
免责声明:本文仅代表作者本人观点,与国际新能源网无关,文章内容仅供参考。凡本网注明"来源:国际新能源网"的作品,均为本站原创,转载请注明“来源:国际新能源网”!凡本网注明“来源:XXX(非国际新能源网)”的作品,均转载自其它媒体,转载目的在于传递更多信息,并不代表本网赞同其观点和对其真实性负责。
如因作品内容、版权和其它问题需要同本网联系的,请在相关内容刊发之日起30日内进行,我们将第一时间进行删除处理 。联系方式:400-8256-198