在国家政策的引导和推动下,我国新能源汽车产业发展迅猛。工信部数据显示,2009-2016年上半年累计生产新能源汽车67.4万辆。车用动力电池的报废渐成规模,如何处置退役动力电池将是影响新能源汽车发展的重大课题。
在国家政策的引导和推动下,我国新能源汽车产业发展迅猛。工信部数据显示,2009-2016年上半年累计生产新能源汽车67.4万辆。国务院发布的《节能与新能源汽车产业发展规划(2012-2020年)》,到2020年,纯电动汽车和插电式混合动力汽车累计产销量超过500万辆。中国汽车技术研究中心预测,到2020年前后,我国纯电动(含插电式)乘用车和混合动力乘用车动力电池累计报废量将达到12-17万吨。车用动力电池的报废渐成规模,如何处置退役动力电池将是影响新能源汽车发展的重大课题。
一、动力电池回收再利用发展现状

(一)多国制定相关法规并建立回收体系
发达国家主要以法律作为防治电池污染和实现循环利用的重要保障。通过建立健全完善的法律机制,充分实施“延伸生产者责任”制度,利用法律强制力对各个环节进行规定,约束整个电池生命周期的各个相关主体,使其必须按照法律规定承担责任和履行义务,并对违反法律规定的主体进行严厉的惩罚。
1.美国
美国历来相当重视环境管理方面的工作,针对废旧电池的生产、收集、运输和贮存等过程提出技术规范,并采取生产者责任延伸和押金制度。
立法方面。针对废旧电池立法涉及联邦、州及地方3个层面,其中《资源保护和再生法》、《清洁空气法》、《清洁水法》从联邦法规角度,采用许可证管理办法,加强对电池生产企业和废旧电池资源回收利用企业的监管。《含汞电池和充电电池管理法》主要针对废旧二次电池的生产、收集、运输、贮存等过程提出相应技术规范,同时明确了有利于后期回收利用的标识规定。纽约和加州的产品管理法案中覆盖到锂离子电池产品,要求制造商制定在不牺牲消费者和零售商利益的前提下制定电池收集和回收的计划。
回收方面。美国国际电池协会制定了押金制度,促使消费者主动上交废旧电池产品。同时美国政府推动建立电池回收利用网络,采取附加环境费的方式,通过消费者购买电池时收取一定数额的手续费和电池生产企业出资一部分回收费,作为产品报废回收的资金支持,同时废旧电池回收企业以协议价将提纯的原材料卖给电池生产企业,此种模式既能让电池生产企业很好的履行相关责任义务,在一定程度上又保证了废旧电池回收企业的利润,落实了生产者责任延伸制度。
2.欧盟
欧盟采用生产者承担回收费用的强制回收制度,并对电池使用者提出了法定义务。
自1990年开始,欧洲的车厂已开始强调在汽车中使用可回收的材质及零组件的再利用。2000年欧盟通过2000/53/ec《关于废弃汽车的技术指令》(即elv指令),目标在于建立收集、处理、再利用的机制,鼓励将废弃汽车的部件重复利用,减少汽车产品对环境的破坏,并致力于环境保护、资源保护、以及能源节约。欧盟2006/66/ec电池指令与电池回收直接相关,该指令涉及所有种类的电池,并要求汽车电池生产商应建立汽车废旧电池回收体系。欧盟从2008年开始强制回收废旧电池,回收费用则由生产厂家来负担。
以回收领域较为成熟的德国为例。德国已建立较完善的回收利用法律制度,依据欧盟和德国关于电池回收法规的规定:在德国,电池生产和进口商必须在政府登记;经销商要组织收回机制,配合生产企业向消费者介绍在哪儿能免费回收电池;最终用户有义务将废旧电池交给指定的回收机构。
3.日本
日本在回收处理废电池方面一直走在世界前列,建立了“蓄电池生产-销售-回收-再生处理”的回收利用体系。相关法律法规可以分为三个层面:第一层指基本法,即《促进建立循环型社会基本法》;第二层指综合性法律,包括《固体废弃物管理和公共清洁法》、《资源有效利用促进法》、《节能法》、《再生资源法》等。第三层指专门法层面,包括根据各种产品的性质制度的专门法规。
从1994年10月起,日本电池生产厂商开始采用电池收回计划,建立起“蓄电池生产-销售-回收-再生处理”的电池回收利用体系。这种回收再利用系统是建立在每一位厂家自愿努力的基础上,零售商家、汽车销售商和加油站免费从消费者那里回收废旧电池。电池遵循与其分布路线相反的方向,由回收公司进行分解。
4.中国
中国动力电池回收体系不断完善,并明确了动力电池回收责任主体,各城市对电池回收利用政策也进行了积极探索,但在落实方面差距甚远。
2012年,国务院在《节能与新能源汽车产业发展规划(2012-2020)》中明确规定,要加强动力电池梯级利用和回收管理。制定动力电池回收利用管理办法,建立动力电池梯级利用和回收管理体系,明确各相关方的责任、权利和义务。2014年7月,《国务院办公厅关于加快新能源汽车推广应用的指导意见》提出要研究制定动力电池回收利用政策,探索利用基金、押金、强制回收等方式促进废旧动力电池回收,建立健全废旧动力电池循环利用体系。2016年以来,工信部相继出台了《电动汽车动力蓄电池回收利用技术政策(2015年版)》、《新能源汽车废旧动力蓄电池综合利用行业规范条件》和《新能源汽车废旧动力蓄电池综合利用行业规范公告管理暂行办法》3项文件,明确废旧电池回收责任主体,加强行业管理与回收监管。
为鼓励生产企业回收动力电池,不少地方政府也在积极探索。2014年上海市发布《上海市鼓励购买和使用新能源汽车暂行办法》,要求车企回收动力电池,政府给予1000元/套的奖励。2015年深圳发布《深圳市人民政府关于印发深圳市新能源汽车推广应用若干政策措施的通知》,内容显示要求制定动力电池回收利用政策,由整车制造企业负责新能源汽车动力电池强制回收,并由整车制造企业按照每千瓦时20元专项计提动力电池回收处理资金,地方财政按照经审计的计提资金额给予不超过50%比例的补贴,建立健全废旧动力电池循环利用体系。但实际上,由于我国新能源汽车的高速发展仅从2014年开始,目前多数动力电池还在质保期内,尽管消费者存在疑虑,四部委,《关于2016-2020年新能源汽车推广应用财政支持政策的通知》,乘用车8年或12万公里;商用车5年或20万公里但车企包括电池企业尚未将其落实。
(二)各国重视动力电池回收并进行工程示范
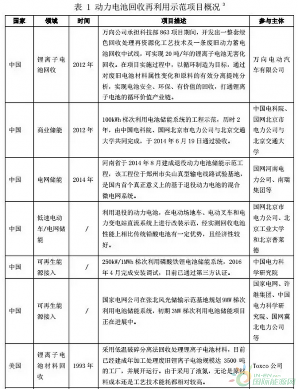
动力电池回收利用虽然已经引起政府部门、科研机构、部分企业的关注和研究,发展潜力巨大,但还没有大量的资源投入。美国、日本、欧洲和我国在退役电池的回收再利用方面进行了不同的尝试。表1为国内外典型的动力电池回收再利用示范项目,涉及到储能、移动电源、分布式发电、商业可行性研究及拆解、回收等多方面。



(三)我国基本掌握回收技术但工艺水平有待提升
动力电池的再利用的一般过程一般是将废旧电池失效、拆解、检测、筛选,接着二次重组再利用。通常对废旧锂离子电池的回收过程是:首先彻底放电,然后对电池进行拆解分离出正极、负极、电解液和隔膜等各组成部分,再对电极材料进行碱浸出、酸浸出、除杂后进行萃取以实现有价金属的富集。回收处理方法按提取工艺可分为3大类:干法回收技术、湿法回收技术和生物回收技术。
我国已基本掌握相应的回收处理技术,但是回收工艺水平较低。一方面,国内针对动力电池的回收工艺路线还处于探索阶段,以循环制造为目标的回收技术还没有开展。另一方面,国内对动力电池回收处理普遍还停留在废物处理的阶段,资源回收再利用以及锂离子电池的循环再制造技术的研究仍未开展,对锂离子电池回收所涉及到的安全生产和环境保护等问题没有具体的工艺措施和装备保证。
(四)动力电池回收有利于环境保护和资源节约
车用动力电池报废后如不进行必要的处理,会造成环境污染和资源浪费。我国车用动力电池绝大多数为锂离子电池,锂离子电池虽然不含汞、镉、铅等毒害性较大的重金属元素,但废旧锂离子电池如果处理不当仍能够对环境造成极大的污染。比如废旧锂离子电池的电极材料进入环境中,可与环境中其它物质发生水解、分解、氧化等化学反应,产生重金属离子、强碱和负极碳粉尘,造成重金属污染、碱污染和粉尘污染;电解质进入环境中,可发生水解、分解、燃烧等化学反应,产生hf、含砷化合物和含磷化合物,造成氟污染和砷污染。
有研究5表明,回收锂离子电池可节约51.3%的自然资源,包括减少45.3%的矿石消耗和57.2%的化石能源消耗。锂离子电池材料中,包含一些有价值的材料。以一种三元材料电池为例,其中镍含量12%、钴5%、锰7%、锂1.2%,如果通过回收工艺,将有价值材料回收再利用,会起到节约资源的目的。
(五)动力电池再利用提高电池全生命周期使用价值
从新能源汽车上淘汰的动力电池,仍基本保持70%-80%的初始能量,如果直接拆解回收,是对电池剩余使用的浪费,动力电池报废后除了化学活性下降外,电池内部的化学成分并没有改变,这些电池的能量完全可以继续满足家庭储能、分布式发电、微网、移动电源、后备电源、应急电源等中小型储能设备和大型商业储能和电网储能市场的使用,如果废旧动力电池梯次利用技术提高、经济成本下降,在梯次利用领域,动力电池的全生命周期使用价值将会得到充分利用。
二、动力电池回收和再利用面临的主要问题
(一)退役电池复杂性高,拆解不便
退役动力电池复杂程度很高,包括不同类型电池制造和设计工艺的复杂性、串并联成组形式、服役和使用时间、应用车型和使用工况的多样性。比如,电池有方型、圆柱形不同类型,其叠片、绕组形式也不同,由于集成形式不同,成组后电池包也各异。这些复杂性导致电池回收再利用或者拆解时极为不便。如果进行自动化拆解,对生产线的柔性配置要求比较高,从而导致处置成本过高。因此,在目前自动化水平不高的情况下,多数工序是人工完成的,工人的技能水平可能会影响着电池回收过程中的成品率,同时手工拆解过程中,电池短路、漏液可能导致起火或者爆炸,对人身和财产有潜在安全隐患。
(二)退役电池一致性差,品质不高
退役电池的再利用必须经过品质检测,包括安全性评估、循环寿命测试等,将电芯分选分级,再重组后才可以被再利用。但是如果动力电池在服役期间没有完整的数据记录,再利用过程进行电池寿命预测时,准确度可能会下降,电池的一致性无法保障,同时测试设备、测试费用、测试时间、分析建模等成本都会增加。由于不同电池的内阻特性、电化学特性、热特性相同,电池的不一致性和可靠性可能也无法保证,如果一些存在问题的电池在筛选过程中没有被检验出来,而再次被使用,会增加其他整个电池系统的安全风险。
(三)回收拆解成本较高,经济性欠佳
目前,动力电池回收产业还未形成规模效应,国内还未建立成熟的回收体系,一些企业虽然涉及了动力电池回收业务,但是收效率较低,投入超出电池价值,缺乏盈利点。比如一家采用机械法和湿法回收废旧磷酸铁锂电池的公司,回收处理1吨废旧磷酸铁锂动力电池的成本为8540元,而再生材料的收益仅为8110元,亏损430元。由于锂离子电池回收技术路线比较复杂,回收工艺成本高,而除了三元系正极回收价值高外,像锰酸锂、磷酸铁锂系正极回收价值偏低。
在动力电池再利用领域,由于电池检测和重组时,设备和人工投入成本较高,导致电池出厂价格偏高,用于储能并不具有经济性。根据中国科学电力研究院数据,2015年锂离子电池储能综合度电成本为0.73元/kwh,而铅炭电池、抽水蓄能度电成本目前已经接近0.4元/kwh,目前锂离子电池储能经济成本还不具备优势。
(四)回收政策缺乏监管,执行不乐观
我国2016年发布了《电动汽车动力蓄电池回收利用技术政策(2015年版)》,明确采用生产者责任延伸制度,电动汽车生产企业承担电动汽车废旧动力蓄电池回收利用的主要责任,动力蓄电池生产企业承担电动汽车生产企业售后服务体系之外的废旧动力蓄电池回收利用的主要责任,梯级利用电池生产企业承担梯级利用电池回收利用的主要责任,报废汽车回收拆解企业应负责回收报废汽车上的动力蓄电池。但是,由于该政策并不是强制性管理且缺乏明确的奖惩机制,加上动力电池回收再利用经济性不高,目前各级动力电池相关主体对政策的执行不乐观。
三、结论和建议
随着新能源汽车的快速发展,我国动力电池报废也将成规模,车用动力电池退役后,如果不进行必要的回收和处理,不仅会造成资源的浪费,也会对环境造成一定的污染。政府、企业及消费者应该积极发挥联动机制,推动动力电池回收和再利用产业的发展,减少动力电池的污染和浪费问题,延长动力电池使用寿命和价值链。
(一)研究电池标准化并落实可追溯体系
动力电池的标准化,影响了其回收和再利用过程中拆解、检测等装备复杂程度、一致性、安全性和经济性,因此有必要对动力电池的结构设计、连接方式、工艺技术、集成安装等标准化进行研究。
进一步落实《电动汽车动力蓄电池回收利用技术政策(2015年版)》中要求的动力电池编码制度及可追溯体系,尽快制定动力电池编码强制标准,将可追溯系统与新能源汽车产品公告管理挂钩,保证电池有全生命周期信息记录,提高检测评估的便利性和准确性。
(二)制定和实施动力电池回收奖惩措施
《电动汽车动力蓄电池回收利用技术政策(2015年版)》明确了电池回收责任主体和追责方式,但是对新能源汽车动力电池回收,目前尚未有明确的赏罚机制,企业也没有将动力电池回收看成是有利可图的事情。目前,亟需制定动力电池回收再利用激励实施细则,建立明确的赏罚机制。比如对未按照回收政策履行责任义务的企业进行必要的惩罚,包括行政处罚和经济处罚,甚至与车辆公告和电池目录挂钩;可以对电池回收企业和电池再利用企业按照电池套数、容量等方式进行补贴、税收优惠,保证回收再利用企业的经济性。对消费者可以采用押金和奖励并行的制度,消费者主动上交废旧电池时,退回押金并增加额外补偿,培养消费者动力电池回收的意识。
(三)加大回收再利用关键技术研发
需要加大对废旧电池拆解、重组、测试和寿命预测等关键技术进行攻关,提高其技术成熟度和生产过程的安全性;同时提高电池拆解,重组及回收技术的工艺水平和自动化水平,提高拆解、重组和回收过程的效率,使动力电池回收的材料和再利用电池出厂具有经济可行性和安全性。
(四)鼓励商业模式创新试点
在开展技术经济分析和评价的基础上开展创新商业模式试点,积累经验之后,对具有推广价值的循环经济发展模式进行复制,避免一哄而上。落实动力电池回收再利用体系建设,并利用补贴机制和优惠政策提高企业和消费者的积极性,但要避免一些投机企业为了补贴跟风进入这个行业,形成公平和良性的竞争机制,以有利于产业健康发展。
切换行业






正在加载...

