8月30日,上海市生态环境局发布《上海市生态环境局关于开展上海碳普惠分布式光伏发电减排项目申报工作的通知》。
文件指出,碳普惠是指针对上海市机关、企事业单位、社会团体、其他社会组织或个人在绿色出行、能源节约、资源循环利用、可再生能源利用等领域的减碳行为,基于碳普惠方法学进行量化和赋予一定价值,并运用商业激励、政策支持、市场交易等方式,推动建立绿色低碳生产生活方式的正向激励机制。
本次申报项目要求,上海市行政区域范围内安装在居民、机关、企事业单位、社会团体和其他社会组织等主体(纳入全国碳排放权交易市场的温室气体重点排放单位以及纳入上海碳排放权交易市场的配额管理单位除外)的场址上,且单个项目装机规模在 1MW 及以下的分布式光伏发电项目。
拟申报项目未参与过国内及国际其他自愿减排机制。
文件详情如下:
上海市生态环境局关于开展上海碳普惠分布式光伏发电减排项目申报工作的通知
各有关单位:
为加快形成绿色低碳生产生活方式,本市正积极构建碳普惠体系。碳普惠是指针对本市机关、企事业单位、社会团体、其他社会组织或个人在绿色出行、能源节约、资源循环利用、可再生能源利用等领域的减碳行为,基于碳普惠方法学进行量化和赋予一定价值,并运用商业激励、政策支持、市场交易等方式,推动建立绿色低碳生产生活方式的正向激励机制。碳普惠既可与机关、企事业单位实施节能减排等工作结合,也可与个人衣、食、住、行、用等绿色低碳生活行为结合,具有广泛的应用潜力。
根据《上海市碳普惠管理办法(试行)》(沪环规〔2023〕7号)《上海市碳普惠减排项目方法学 分布式光伏发电》(沪环气候〔2024〕45号)的相关规定,现开展上海碳普惠分布式光伏发电减排项目申报工作,具体要求通知如下:
一、基本要求
(一)适用条件。本市行政区域范围内安装在居民、机关、企事业单位、社会团体和其他社会组织等主体(纳入全国碳排放权交易市场的温室气体重点排放单位以及纳入上海碳排放权交易市场的配额管理单位除外)的场址上,且单个项目装机规模在 1MW 及以下的分布式光伏发电项目。拟申报上海碳普惠分布式光伏发电减排项目的光伏发电设施还应满足以下要求:
1. 应当符合国家和本市关于分布式光伏发电项目安装运行的相关法律法规和政策要求。
2. 拟申报项目未参与过国内及国际其他自愿减排机制。
(二)申报主体。机关、企事业单位、社会团体、其他社会组织以及个人等分布式光伏发电项目的投资建设主体。
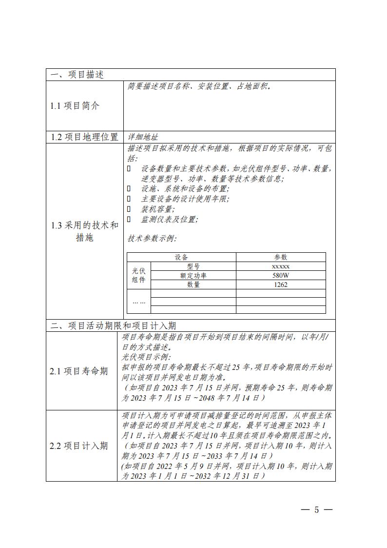
(三)项目寿命期。拟申报的分布式光伏发电项目寿命期最长不超过25年,项目寿命期限的开始时间以该项目并网发电日期为准。
(四)项目计入期。分布式光伏发电项目的减排量自并网发电之日算起,最早可追溯至2023年1月1日。计入期最长不超过10年且须在项目寿命期限范围之内。
(五)核算周期。以自然年为计算单位。
(六)签发频次。原则上每年签发一次。项目申报方申请减排项目的同时,可同步申请签发首次项目减排量。
二、申报方式
自2024年8月起,符合条件的申报主体可登录“一网通办”
(https://apps.sthj.sh.gov.cn/carbonCredit/#/home)进行上海碳普惠分布式光伏发电减排项目的在线申报,并按要求填写《上海碳普惠分布式光伏发电减排项目设计文件》,具体操作流程详见《上海碳普惠分布式光伏发电减排项目申报操作指南》。各申报主体应认真阅读并清晰知晓相关政策(见附件),了解申报流程及要求,并确保申报材料真实、完整、准确。
联系方式:技术支持:24011563;业务咨询:23117429。
附件:1. 上海碳普惠分布式光伏发电减排项目设计文件(格式文本)
2. 上海碳普惠分布式光伏发电减排项目申报操作指南
上海市生态环境局
2024年8月29日


















切换行业





正在加载...


