日前,青海青海省发展和改革委员会、国家能源局西北监管局、青海省能源局联合印发《青海省深化新能源上网电价市场化改革实施方案》的通知,以及配套文件《青海省新能源可持续发展价格结算机制细则》《青海省新能源存量项目机制电价实施细则》《青海省新能源增量项目机制电价竞价细则》。
文件明确,存量、增量项目的机制电价、电量、执行期限以及竞价细则。
存量项目
机制电量:
扶贫、特许经营权、“金太阳”、分布式光伏、分散式风电电量全额纳入机制电量范围。
光伏应用“领跑者”项目按照年发电利用小时数1500小时纳入机制电量范围。
2021年1月1日以后投产且不带新能源补贴的光伏项目按装机容量等比例分45亿千瓦时机制电量;
2021年1月1日以后投产且不带新能源补贴的的风电项目按装机容量等比例分配6.4亿千瓦时机制电量。
2025年5月31日前并网且不带新能源补贴的光热项目,纳入机制电量的年利用小时数1520小时;已纳入2021、2022年全省新能源开发建设方案本地消纳的光热项目、已纳入2024年至2028年底全省年度光热发电示范开发计划的光热项目,纳入机制电量的年利用小时数根据设计储热时长及单位储热时长年利用小时数确定,单位储热时长年利用小时数为190小时。
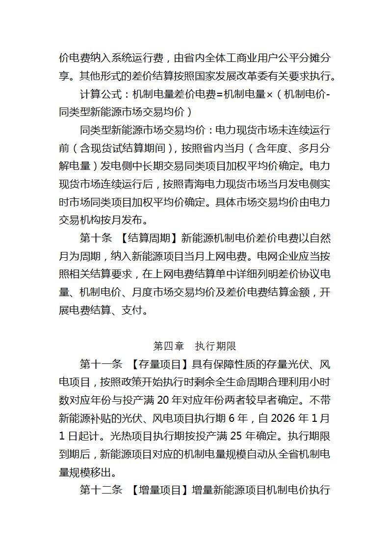
机制电价:
扶贫、特许经营权、光伏应用“领跑者”、分散式风电、不带新能源补贴项目机制电价水平按照我省新能源补贴基准价0.2277元/千瓦时执行;“金太阳”项目按照我省脱硫燃煤机组标杆电价0.3127元/千瓦时执行;分布式光伏、光热项目按照现行价格政策执行。
执行期限:
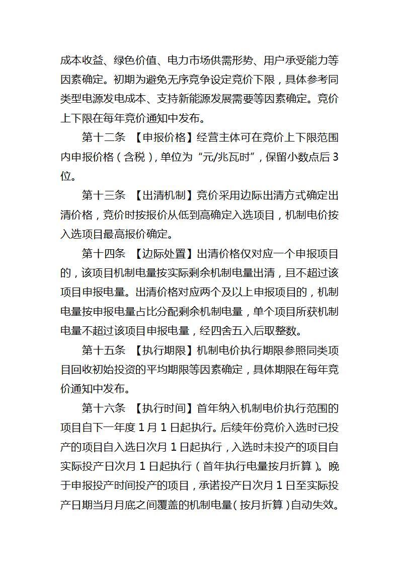
扶贫、特许经营权、光伏应用“领跑者”、“金太阳”、分布式光伏、分散式风电项目,按照政策开始执行时剩余全生命周期合理利用小时数对应年份与投产满20年对应年份两者较早者确定。
不带新能源补贴的光伏、风电项目执行期6年,自2026年1月1日起计。
光热项目执行期按投产满25年确定。
风电、光伏项目全生命周期合理利用小时数分别为36000小时(风电四类资源区)、32000小时(光伏一类资源区)、26000小时(光伏二类资源区)。其中国家确定的光伏“领跑者”基地项目全生命周期合理利用小时数在上述基础上增加10%,即35200小时(光伏一类资源区)。
全额上网的存量新能源项目,已利用的小时数=并网以来全部上网电量÷装机容量。执行机制电价前剩余利用小时数=全生命周期合理利用小时数-已利用小时数。执行机制电价后,剩余利用小时数=执行机制电价前剩余利用小时数-(机制电价执行期内全部上网电量÷装机容量)。
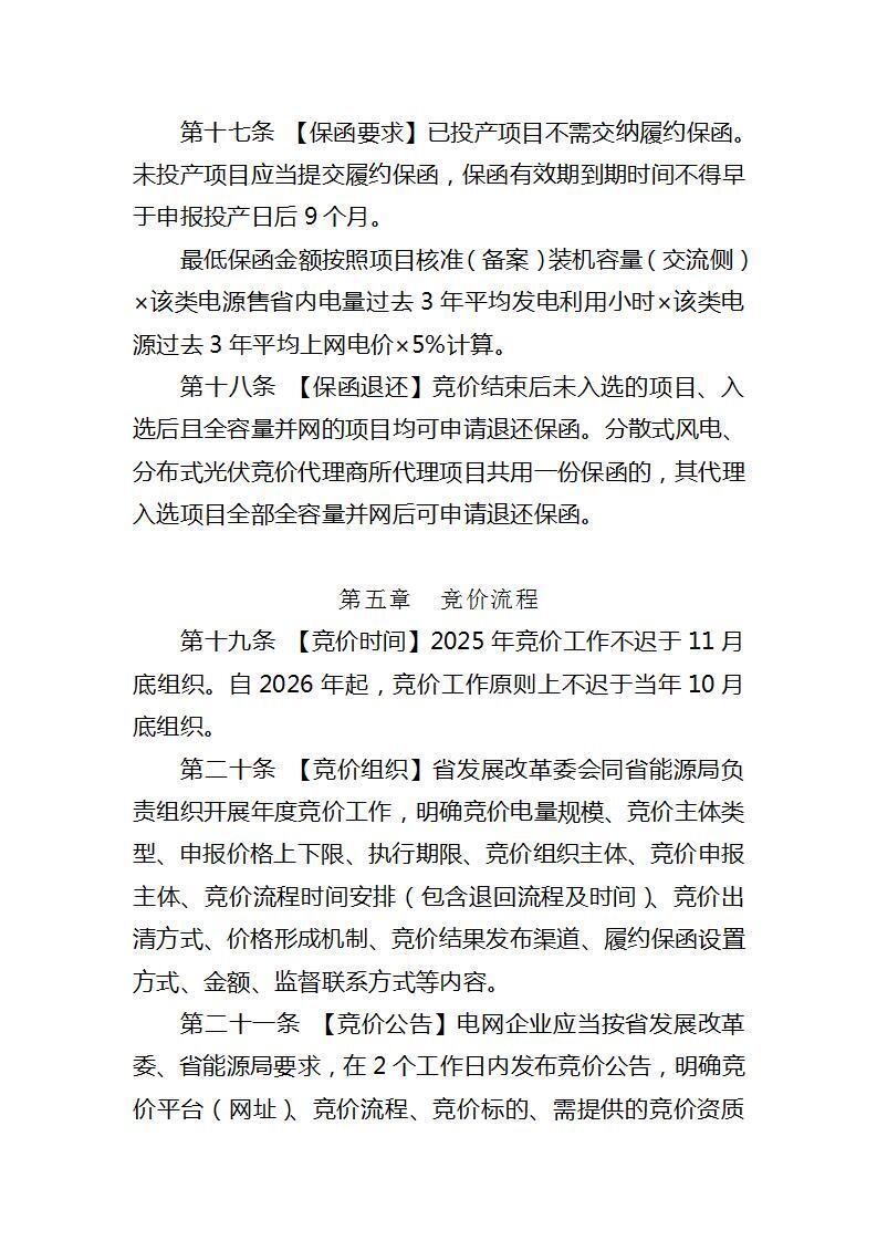
余电上网的存量新能源项目,相关利用小时数均按全发电量与装机容量计算确定。
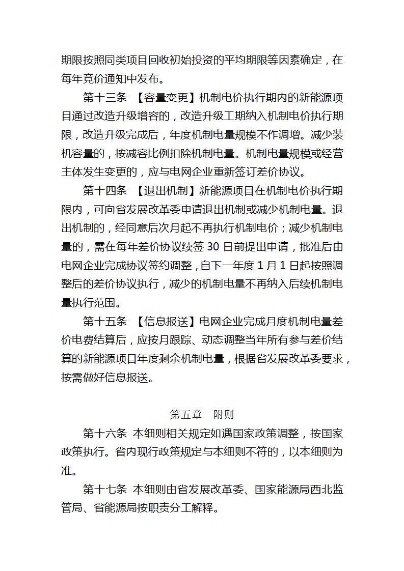
增量项目
首年竞价电量规模根据2025年6月1日起至2025年12月31日全容量投产的新能源项目上网电量规模与现有新能源非市场化比例确定。上网电量参照上年度同资源区风电、太阳能平均发电利用小时数,并扣除厂用电量计算得出。现有新能源非市场化比例,与2024年具有保障性质的新能源电量规模占2024年省内新能源上网电量规模的比例适当衔接。
后续年份电量规模综合年度非水可再生能源电力消纳责任权重完成情况、用户承受能力和支持新能源发展需要等因素确定。
现阶段按技术类型分别设置机制电量规模,分别组织竞价。单一类别竞价主体较集中或整体规模较小缺乏有效竞争时,不再分类组织,合并统一竞价。后期逐步合并为统一组织竞价,不再区分技术类型。
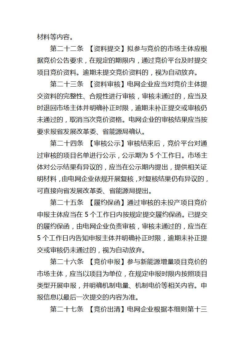
2025年竞价工作不迟于11月底组织。自2026年起,竞价工作原则上不迟于当年10月底组织。
原文件如下:
关于印发《青海省深化新能源上网电价市场化改革实施方案》的通知
各省直有关部门、国网青海省电力公司、各市州发展改革委、各相关发电企业:
《青海省深化新能源上网电价市场化改革实施方案》已经省政府第70次常务会议审议通过,现印发给你们,请贯彻落实执行。
青海省发展和改革委员会 国家能源局西北监管局
青海省能源局
2025年9月28日
青海省深化新能源上网电价市场化改革实施方案
为全面贯彻党中央、国务院关于加快构建新型电力系统、健全绿色低碳发展机制决策部署,更好适应新时代能源电力高质量发展要求,健全完善充分反映市场供需的上网电价形成机制,持续增强市场价格对新能源发展的引导作用,有效解决制约能源电力改革和发展中
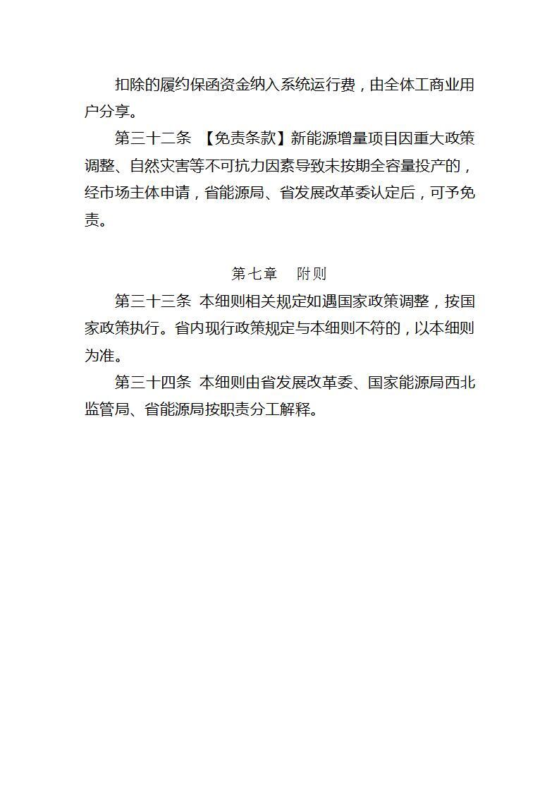
的深层次矛盾,为青海清洁能源产业高地建设注入新动能,根据国家发展改革委、国家能源局《关于深化新能源上网电价市场化改革促进新能源高质量发展的通知》(发改价格〔2025〕136号),《关于印发〈电力市场计量结算基本规则〉的通知》(发改能源规〔2025〕976号)等文件要求,结合省情实际,制定本实施方案。
一、基本原则
(一)推动新能源(风电、太阳能发电,下同)上网电量原则上全部参与电力市场交易,上网电价通过市场交易形成,实现新能源上网电价的全面市场化。
(二)区分存量项目和增量项目,建立新能源可持续发展的价格结算机制,做好存量项目政策衔接,稳定增量项目收益预期,保障政策平稳过渡。
(三)加快电力市场体系建设,强化行业管理、价格机制、绿色能源消费等政策协同,保障电力系统安全稳定运行,有力支撑青海新能源发展规划目标的实现。
(四)坚持责任公平承担,完善适应新能源发展的市场交易和价格机制,推动新能源公平参与市场交易。
二、改革任务
(一)推动新能源上网电量全面进入电力市场
省内所有新能源发电项目上网电量原则上全部进入电力市场,上网电价通过市场交易形成。新能源项目可报量报价参与交易,也可接受市场形成的价格。参与跨省跨区交易的新能源电量,上网电价和交易机制按照跨省跨区送电相关政策执行,对应电量不纳入机制电量。
(二)健全电力中长期市场交易和价格机制
完善中长期市场交易规则,缩短交易周期,提高交易频次,实现周、多日、逐日开市。充分考虑新能源出力的不确定性,允许供需双方结合新能源出力特点,合理确定中长期合同的量价、曲线等内容。现货市场连续运行后,新能源参与中长期交易的申报电量上限,按装机容量扣减机制电量对应容量后的最大上网电量确定。完善绿色电力交易政策,省内绿色电力交易中不单独组织集中竞价和滚动撮合交易,申报和成交价格应分别明确电能量价格和相应绿色电力证书(以下简称“绿证”)价格。鼓励新能源发电企业与电力用户签订多年期购电协议,提前管理市场风险,形成稳定供求关系。指导电力交易机构在合理衔接、风险可控的前提下,探索组织开展多年期交易。
(三)完善电力现货市场交易和价格机制
加快推进省内电力现货市场建设,推动新能源公平参与实时市场。做好电力市场信息披露,定期发布同类新能源发电项目市场交易均价。加强事前、事中和事后监管,保障市场出清价格在合理范围内。针对保电时期以及自然灾害影响期等特殊情况明确相应处理机制。适当放宽现货市场限价,申报价格上、下限分别考虑目前工商业用户尖峰电价、新能源在电力市场外可获得的其他收益等因素确定。
(四)建立新能源可持续发展价格结算机制
新能源参与电力市场交易后,建立市场外新能源可持续发展价格结算机制。对纳入机制的电量,市场交易均价低于或高于机制电价的部分,由电网企业按规定开展差价结算,在系统运行费中新增“新能源可持续发展价格结算机制电量差价结算费用”科目,纳入系统运行费,由全体工商业用户公平分摊分享。
2025年6月1日前投产的新能源存量项目,全面保障扶贫、特许经营权、“金太阳”、分散式风电、分布式光伏上网电量,光伏应用“领跑者”基地保障利用小时内上网电量,具有政策保障性质的光热上网电量;适当保障部分不带新能源补贴的新能源项目上网电量;机制电价按现行保障性收购价格政策执行,执行期限按照相关政策保障期限确定。
2025年6月1日起投产的新能源增量项目,首年新增纳入机制电量的比例,与现有新能源价格非市场化比例适当衔接;第二年及以后根据国家下达的年度非水电可再生能源电力消纳责任权重完成情况,综合用户承受能力和支持新能源发展需要等因素动态调整。单个项目申请纳入机制的电量,可适当低于其全部发电量。机制电价通过市场化竞价确定,竞价上限通过考虑合理成本收益、绿色价值、电力市场供需形势、用户承受能力等因素确定。初期可以考虑发电成本、避免无序竞争、支持新能源发展需要等因素确定竞价下限。执行期限按照同类项目回收初始投资的平均期限确定。
对纳入机制的电量,电网企业每月按机制电价开展差价结算,机制电价与市场交易均价差额纳入系统运行费用。电力现货市场连续运行前(含现货试结算期间),市场交易均价原则上按照省内当月(含年度、多月分解)发电侧中长期交易同类电源加权平均价确定。电力现货市场连续运行后,市场交易均价原则上按照月度发电侧实时市场同类电源加权平均价格确定。
优化电力市场交易结算规则,由现行的量差结算模式逐步过渡调整至差价结算模式。纳入机制的电量只进行一次差价结算,机制电量不再参与中长期市场交易。纳入机制的年度电量应分解至月度,各月实际上网电量低于当月分解电量的,按实际上网电量结算,并在年内按月滚动清算。当年已结算机制电量达到年度机制电量规模,当月超出部分及后续月不再执行机制电价。至年底未达到年度机制电量规模的,剩余部分电量不再执行机制电价,且不作跨年滚动。
对纳入机制电价的新能源项目,由发电企业在机制电量规模范围内自主确定年度执行规模,但不得高于上一年;鼓励新能源项目通过设备更新改造升级等方式提升竞争力,主动参与市场竞争;因设备更新改造升级增发电量不纳入机制电价执行范围。
纳入机制的新能源项目,执行期限内可自愿申请退出。新能源项目执行到期、或在期限内自愿退出的,均不再纳入机制电价范围。已纳入机制电价范围,但未在规定时间节点投产的项目,其竞价中标结果作废,不得参与后续竞价。
(五)强化新能源上网电价改革与相关政策协同
强化与能源电力规划的协同,有力支撑新能源发展规划目标。强化与绿证政策的协同,纳入可持续发展价格结算机制的电量,不重复获得绿证收益;绿电交易的绿证收益核算电量,按当月绿色合同电量、扣除机制电量后剩余上网电量以及电力用户用电量三者取小的原则确定。强化与代理购电政策的协同,允许电网企业通过市场化方式采购新能源电量作为居民农业保供用户、相关工商业代理购电来源。强化与市场交易政策的协同,新能源参与市场后因报价等因素未上网电量,不纳入新能源利用率统计与考核。强化与良好营商环境的协同,坚决纠正不当干预电力市场行为,不得向新能源不合理分摊费用,不得将配置储能作为新能源项目核准、并网、上网等的前置条件。强化与新能源补贴政策的协同,现行享受财政补贴的新能源项目,全生命周期合理利用小时数内的补贴标准按照国家相关规定执行。强化与电力中长期、现货、辅助服务等市场政策的协同,完善信息披露、价格监测、成本调查、交易监管等各项制度措施。
三、保障措施
(一)加强组织领导
省发展改革委会同国家能源局西北监管局、省能源局根据本实施方案制定配套实施细则,推动各项工作有序开展。国网青海省电力公司搭建竞价平台,配合开展新能源增量项目竞价,做好纳入机制电价项目相关工作。省电力交易中心优化市场注册、交易组织、市场出清、交易结算等业务流程,明确结算数据交互内容及方式,按月发布不同类型电源市场交易均价,做好差价结算机制保障工作。
(二)周密组织实施
省发展改革委、省能源局、国网青海省电力公司要密切关注新能源市场化改革与相关方面的政策协同,确保全省工商业用户电价水平保持平稳。要定期监测新能源交易价格波动情况,及时了解掌握价格波动对行业发展和企业经营等方面的影响,持续优化完善有利于新能源可持续发展的价格结算机制,确保改革政策平稳有序落地。
(三)强化政策引导
省发展改革委、省能源局、国网青海省电力公司要加强对电力交易机构的指导,加强与各类市场主体的沟通交流,主动解决改革中遇到的问题和困难。要充分利用广播、电视、报纸等传统媒体,门户网站、公众号等新媒体,并通过各类培训班、专题会等方式开展政策宣贯,帮助新能源企业熟悉机制规则和流程,提高市场主体意识,提升新能源企业电力市场交易水平,确保改革落实落地、取得实效。
根据国家发展改革委工作时序安排,本方案自2025年9月28日起施行,有效期至2030年9月27日。
附件:


















切换行业





正在加载...



