10月14日,永和智控发布关于拟公开挂牌转让普乐新能源科技(泰兴)有限公司51%股权及债权的公告。
公告显示,永和智控拟公开挂牌转让控股子公司普乐新能源科技(泰兴)有限公司(以下简称“泰兴普乐”)51%股权及公司对泰兴普乐的全部债权,上述股权及债权的首次挂牌底价合计不低于人民币3,049.00 万元。
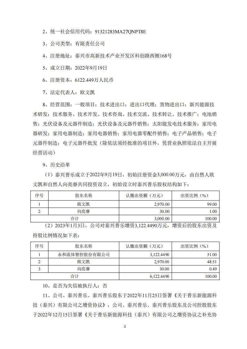
泰兴普乐成立于2022年9月19日,初始注册资金3,000.00万元,由自然人欧文凯和自然人向亮睿共同投资设立。2023年1月3日,永和智控对泰兴普乐增资3,122.4490万元,获得泰兴普乐51%股权。






切换行业




正在加载...

