10月17日,浙江龙泉市发改局印发关于公开征求《进一步规范工业企业屋顶分布式光伏发电开发建设管理工作的通知(征求意见稿)》意见的公告。
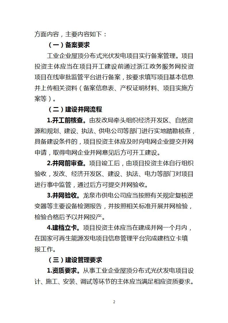
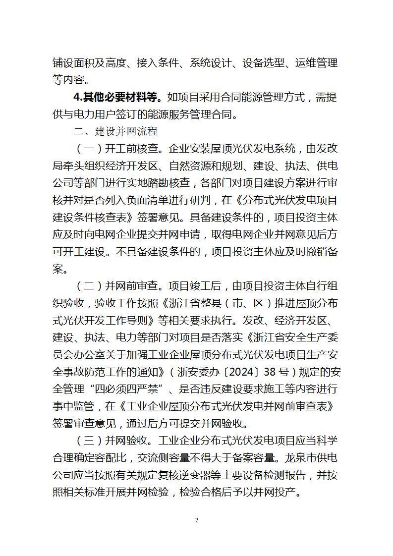
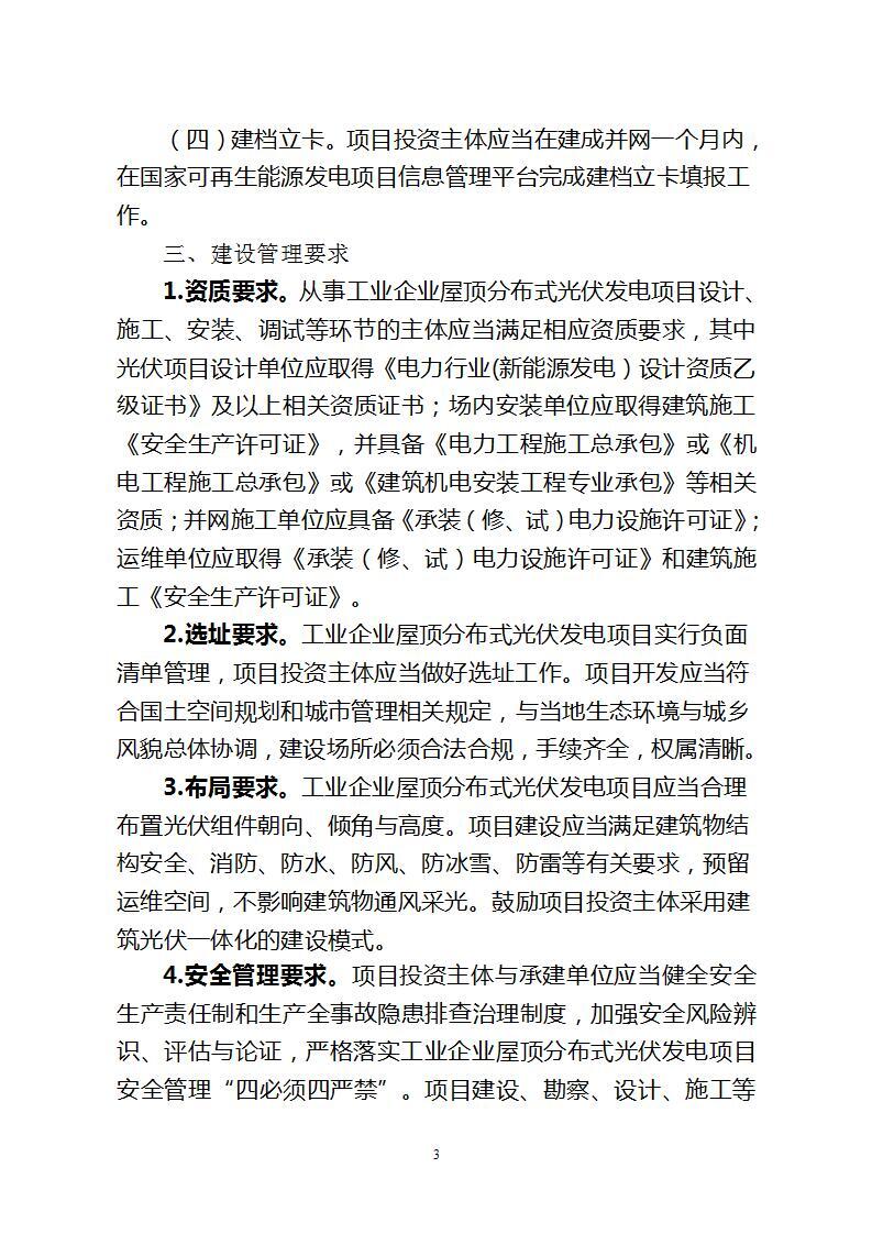
文件指出,工业企业屋顶分布式光伏发电项目利用新建建筑物及其附属场所的,鼓励在建筑物规划设计、施工建设等阶段统筹考虑安装需求,一并办理规划许可等手续;利用既有建筑物及其附属场所的,可按照简约高效的原则,在符合建设要求的条件下免除用地预审与规划选址、规划许可、节能评估等手续。项目建设要严格按图施工,建筑为坡屋面结构时,光伏组件需与建筑屋顶平行且有机结合,不得超出屋面外沿,光伏系统最高点不得高过屋脊,组件表面与屋面垂直高度不应超过0.3米;建筑为平屋面结构时,光伏组件不能超过女儿墙高度,无女儿墙的,光伏组件安装最高高度与屋面距离一般不超过1.5米。光伏板下方四周不得进行任何形式的围合,一律不得堆放可燃物品。
详情如下:
关于公开征求《进一步规范工业企业屋顶分布式光伏发电开发建设管理工作的通知(征求意见稿)》意见的公告
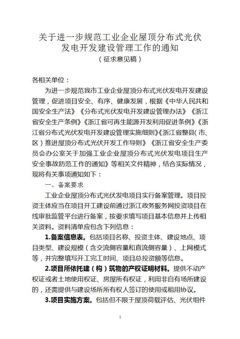
为进一步规范我市工业企业屋顶分布式光伏发电开发建设管理,促进项目安全、有序、健康发展,根据《中华人民共和国安全生产法》《分布式光伏发电开发建设管理办法》《浙江省安全生产条例》《浙江省可再生能源开发利用促进条例》《浙江省分布式光伏发电开发建设管理实施细则》《浙江省整县(市、区)推进屋顶分布式光伏开发工作导则》《浙江省安全生产委员会办公室关于加强工业企业屋顶分布式光伏发电项目生产安全事故防范工作的通知》等相关文件精神,经征求各相关部门意见后,我局拟定了《进一步规范工业企业屋顶分布式光伏发电开发建设管理工作的通知》(征求意见稿)。
现面向社会公开征求意见,如有意见或建议,请书面方式反馈至龙泉市发展和改革局。
1.通讯地址:龙泉市中山西路62号;
2.联系人:项张浩,联系电话:0578-7763109;
3.反馈时间:2025年10月17日至2025年11月17日。
附件1.关于《关于进一步规范工业企业屋顶分布式光伏发电开发建设管理工作的通知》的起草说明.doc
附件2.关于进一步规范工业企业屋顶分布式光伏发电项目建设管理工作的通知(公开征求意见稿).docx
龙泉市发展和改革局
2025年10月17日











.jpg)


切换行业






正在加载...



