1月16日,金浦钛业发布关于控股子公司银行账户资金冻结情况的公告。
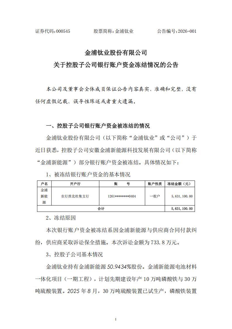
公告显示,金浦钛业于近日获悉,控股子公司安徽金浦新能源科技发展有限公司(简称“金浦新能源”)部分银行账户资金被冻结。
金浦钛业持有金浦新能源 50.9434%股份。金浦新能源电池材料一体化项目(一期工程),计划先期建设年产 10 万吨磷酸铁与 30 万吨硫酸装置。2025 年 8 月,30 万吨硫酸装置已试生产,磷酸铁装置 因产品市场价格波动,且下游产品出现新的技术,为控制投资风险,磷酸铁装置目前处于缓建状态。
详情如下:



日期:2026-01-16 来源:金浦钛业
1月16日,金浦钛业发布关于控股子公司银行账户资金冻结情况的公告。
公告显示,金浦钛业于近日获悉,控股子公司安徽金浦新能源科技发展有限公司(简称“金浦新能源”)部分银行账户资金被冻结。
金浦钛业持有金浦新能源 50.9434%股份。金浦新能源电池材料一体化项目(一期工程),计划先期建设年产 10 万吨磷酸铁与 30 万吨硫酸装置。2025 年 8 月,30 万吨硫酸装置已试生产,磷酸铁装置 因产品市场价格波动,且下游产品出现新的技术,为控制投资风险,磷酸铁装置目前处于缓建状态。
详情如下:



新能源资讯一手掌握,关注 风电头条 储能头条 微信公众号
看资讯 / 读政策 / 找项目 / 推品牌 / 卖产品 / 招投标 / 招代理 / 发文章
风电头条
储能头条
免责声明:本文仅代表作者本人观点,与国际新能源网无关,文章内容仅供参考。凡本网注明"来源:国际新能源网"的作品,均为本站原创,转载请注明“来源:国际新能源网”!凡本网注明“来源:XXX(非国际新能源网)”的作品,均转载自其它媒体,转载目的在于传递更多信息,并不代表本网赞同其观点和对其真实性负责。
如因作品内容、版权和其它问题需要同本网联系的,请在相关内容刊发之日起30日内进行,我们将第一时间进行删除处理 。联系方式:400-8256-198