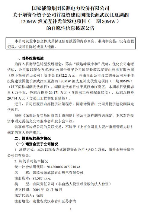
1月20日,长源电力发布关于增资全资子公司并投资建设国能长源武汉江夏湖泗120MW渔光互补光伏发电项目(一期80MW)的自愿性信息披露公告 。
公告显示, 为深入贯彻绿色转型发展理念,落实“碳达峰碳中和”战略,优化公司电源结构,长源电力拟以现金方式增加公司全资子公司国能长源武汉青山热电有限公司(以下简称青山公司)资本金 8,842.2 万元,并由青山公司设立的分公司为主体投资建设国能长源武汉江夏湖泗 120MW 渔光互补光伏发电项目(一期 80MW)(以下简称湖泗光伏项目)。湖泗光伏项目位于武汉市江夏区,本期项目装机容量 8 万千瓦,静态总投资 29,171 万元(含送出工程和配套储能),动态总投资29,474 万元(含送出工程和配套储能)。



切换行业






正在加载...



