1月27日,东方电气发布董事会十一届十七次会议决议公告。
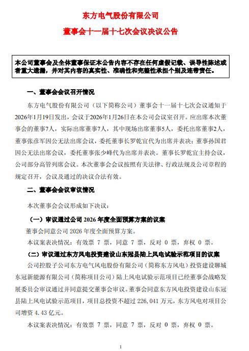
公告显示,东方电池审议通过东方风电投资建设山东冠县陆上风电试验示范项目的议案。
议案主要内容为,东方电气控股子公司东方电气风电股份有限公司(简称东方风电)投资建设聊城东冠新能源有限公司(简称项目公司)陆上风电试验示范项目已经董事会战略发展委员会审议通过并同意提交董事会审议。董事会同意东方风电投资建设山东冠县陆上风电试验示范项目,项目总投资不超过 226,041 万元,东方风电对项目公司增资 4.43 亿元。


日期:2026-01-27 来源:东方电气
新能源资讯一手掌握,关注 风电头条 储能头条 微信公众号
看资讯 / 读政策 / 找项目 / 推品牌 / 卖产品 / 招投标 / 招代理 / 发文章
风电头条
储能头条
免责声明:本文仅代表作者本人观点,与国际新能源网无关,文章内容仅供参考。凡本网注明"来源:国际新能源网"的作品,均为本站原创,转载请注明“来源:国际新能源网”!凡本网注明“来源:XXX(非国际新能源网)”的作品,均转载自其它媒体,转载目的在于传递更多信息,并不代表本网赞同其观点和对其真实性负责。
如因作品内容、版权和其它问题需要同本网联系的,请在相关内容刊发之日起30日内进行,我们将第一时间进行删除处理 。联系方式:400-8256-198