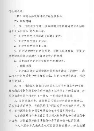
近日,湖北能源局印发《做好第二批新能源电价补贴项目审核确认工作的通知》。
通知规定:获得项目核准和备案,并于2015年年底前建成的新能源项目,且主要设备应通过相应的国家认证可申请新能源补贴。风电项目必须获得特许经营权。
个人分布式光伏项目由当地电网公司验收,直接获得获得补贴。



日期:2016-01-06
近日,湖北能源局印发《做好第二批新能源电价补贴项目审核确认工作的通知》。
通知规定:获得项目核准和备案,并于2015年年底前建成的新能源项目,且主要设备应通过相应的国家认证可申请新能源补贴。风电项目必须获得特许经营权。
个人分布式光伏项目由当地电网公司验收,直接获得获得补贴。



新能源资讯一手掌握,关注 风电头条 储能头条 微信公众号
看资讯 / 读政策 / 找项目 / 推品牌 / 卖产品 / 招投标 / 招代理 / 发文章
风电头条
储能头条
免责声明:本文仅代表作者本人观点,与国际新能源网无关,文章内容仅供参考。凡本网注明"来源:国际新能源网"的作品,均为本站原创,转载请注明“来源:国际新能源网”!凡本网注明“来源:XXX(非国际新能源网)”的作品,均转载自其它媒体,转载目的在于传递更多信息,并不代表本网赞同其观点和对其真实性负责。
如因作品内容、版权和其它问题需要同本网联系的,请在相关内容刊发之日起30日内进行,我们将第一时间进行删除处理 。联系方式:400-8256-198