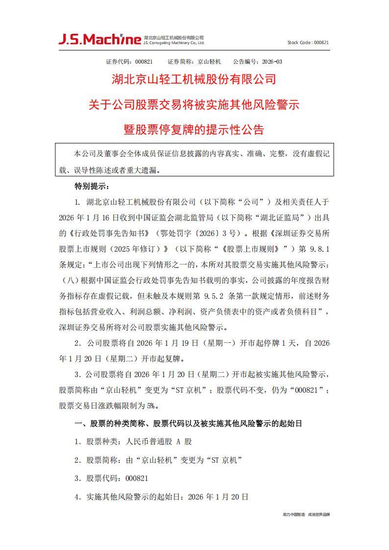
1月17日,京山轻机发布关于公司股票交易将被实施其他风险警示暨股票停复牌的提示性公告。
公告显示,京山轻机将自2026年1月19日(星期一)开市起停牌1天,自2026年1月20日(星期二)开市起复牌。
京山轻机股票将自2026年1月20日(星期二)开市起被实施其他风险警示,股票简称由“京山轻机”变更为“ST京机”。




日期:2026-01-19 来源:京山轻机
1月17日,京山轻机发布关于公司股票交易将被实施其他风险警示暨股票停复牌的提示性公告。
公告显示,京山轻机将自2026年1月19日(星期一)开市起停牌1天,自2026年1月20日(星期二)开市起复牌。
京山轻机股票将自2026年1月20日(星期二)开市起被实施其他风险警示,股票简称由“京山轻机”变更为“ST京机”。




新能源资讯一手掌握,关注 风电头条 储能头条 微信公众号
看资讯 / 读政策 / 找项目 / 推品牌 / 卖产品 / 招投标 / 招代理 / 发文章
风电头条
储能头条
免责声明:本文仅代表作者本人观点,与国际新能源网无关,文章内容仅供参考。凡本网注明"来源:国际新能源网"的作品,均为本站原创,转载请注明“来源:国际新能源网”!凡本网注明“来源:XXX(非国际新能源网)”的作品,均转载自其它媒体,转载目的在于传递更多信息,并不代表本网赞同其观点和对其真实性负责。
如因作品内容、版权和其它问题需要同本网联系的,请在相关内容刊发之日起30日内进行,我们将第一时间进行删除处理 。联系方式:400-8256-198