近日,安徽六安市发布《安徽六安氢能产业发展规划(2020-2025)》(征求意见稿)。其中,发展目标部分指出:


图1 产业布局图
推动多元应用
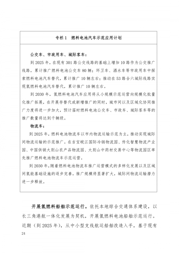
加快燃料电池汽车市场应用。结合快速公交(BRT)线路建设,制定氢燃料电池公交车示范运营方案,扩大燃料电池汽车示范运营范围,在新增及更新公交车、环卫车、市政工程车中按一定比例采购氢燃料电池汽车。积极推动合六等城际客运进行氢燃料电池汽车替代示范。依托全市物流园区建设,把握长三角一体化、合六同城化发展、合六经济走廊建设契机,推动市内、城际间以及区域内燃料电池物流车的示范运营。创新运营模式,积累示范经验,为燃料电池物流车规模化推广提供可行的商业化运营模式。到2025年,全市范围内累计推广氢燃料电池公交车、市政用车、城际客车等不低于100辆,推广氢燃料电池物流车达到500辆。到2030年,随着氢燃料电池关键核心技术高度自主化,成本显著下降,氢燃料电池汽车推广规模化效应显现,全市范围内累计推广公交车、市政用车以及城际客车等达到1000辆以上,推广氢燃料电池物流车规模达2000辆。

图2 燃料电池汽车示范应用图
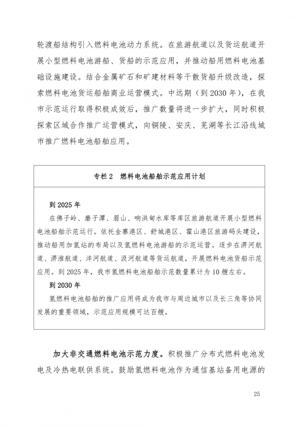
开展氢燃料船舶示范运行。依托本地综合交通体系建设,以长三角港航一体化发展为契机,开展氢燃料电池船舶示范运行。近期(到2025年),从中小型支线航运船舶改造入手,基于现有轮渡船结构引入燃料电池动力系统。在旅游航道以及货运航道开展小型燃料电池游船、货船的示范应用,并推动船用燃料电池基础设施建设。结合金属矿石和矿建材料等干散货船升级改造,探索燃料电池货运船舶商业运营模式。中远期(到2030年),在六安市示范运行取得积极成效后,推广数量将进一步扩大,同时积极探索区域合作推广运营模式,向铜陵、安庆、芜湖等长江沿线城市推广燃料电池船舶应用。
加大非交通燃料电池示范力度。积极推广分布式燃料电池发电及冷热电联供系统。鼓励氢燃料电池作为通信基站备用电源的市场推广。探索燃料电池分布式能源站与能源互联网融合发展关键技术与运营模式,促进氢能与电能互补协同,实现六安市能源系统多种能源协同互补。探索氢燃料电池产品在便携式电源、无人机、航天等特种领域的应用前景。中远期探索建立氢能与电力、热力等共同支撑全市终端能源供给的氢能综合应用体系。到2025年,建成氢-电综合调峰电站1座,燃料电池固定发电系统在储能、备用电源和冷热电联供等领域的累计装机达到100台(套),燃料电池分布式能源技术水平得到较大提升。到2030年,建成氢-电综合调峰电站3座,燃料电池固定发电系统在储能、备用电源和冷热电联供等领域的累计装机达到10000台(套)。
探索在冶金化工领域的替代应用。
加氢站建设计划方面
到2025年新增4座固定式加氢站,保障氢燃料电池公交车、物流车的规模化推广以及市政专用车的成比例替代所需氢源的供给。加氢站选址位于重要交通枢纽(火车站)等周边、物流园区以及油(气)站等。合六城际客车的示范运行将推动沿线加氢站的布局。
到2030年新增5座加氢站,在新增公交路线沿线、物流园区、重要交通枢纽、城际沿线以及港口航道等布局加氢站点,保障新增燃料电池汽车及船舶等的加氢需求。
此外,文件还指出加强区域合作。

图3 区域市场格局
原文如下:






































切换行业






正在加载...

