8月22日,黑河市人民政府关于印发《国家碳达峰试点(黑河)实施方案》的通知。
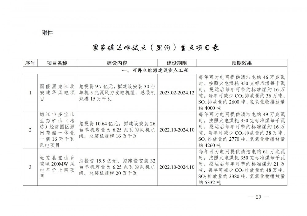
《通知》指出,大力发展非化石能源。加快构建清洁低碳安全高效的能源体系。全面推进风电和太阳能规模化开发和高质量发展,重点打造北安市百万千瓦新能源基地。因地制宜发展集中式与分布式光伏,利用集中连片的未利用地及垦区农场空闲场地、鱼塘水面等空间资源建设集中式光伏项目,有序引导有条件的县(市)开展屋顶光伏开发。发挥生物质能减煤替代作用,提倡生物质能就地收集、就地加工、就地消纳的利用方式,替代县城及农村燃煤供暖,谋划城镇生活垃圾与秸秆耦合燃烧发电示范项目,探索生物基材料产业项目。探索发展可再生能源制氢,开展氢能示范应用。进一步完善新能源消纳保障机制,确保清洁能源电力优先消纳、交易合同优先执行。到2025年,力争可再生能源发电总装机容量达到150万千瓦以上,可再生能源消费占比达到15%。到2030年,力争可再生能源发电总装机容量达到300万千瓦以上,可再生能源消费占比达到20%。
积极推进风电建设。以全省千万千瓦级新能源基地开发为契机,积极向国家、省争取风电项目落地黑河。统筹全市风能资源,坚持资源开发和产业导入双驱动,以集中式风电项目为重点,加快开发风能资源。积极从中央企业、地方国企及实力较强的民营企业中引进风电投资企业,进一步扩大风电装机规模。
因地制宜开展光伏发电。采取统一规划、集中连片、分步实施的方式,与国内光伏新能源运营头部企业合作,因地制宜利用集中连片的荒地、盐碱地等未利用地及垦区农场空闲场地、鱼塘水面等空间资源推进光伏项目开发。利用北安整市屋顶光伏开发项目列入国家开发试点的契机,有序推进分布式光伏项目开发利用。探索光伏开发应用新场景,在国有企业、医院、学校等公共建筑推广光伏建筑一体化。探索推进爱辉区、嫩江市等县(市、区)纳入国家试点区域。鼓励在企业厂房和公共建筑等屋顶建设分布式光伏。利用农村闲置土地,发展分布式光伏项目。推动光伏发电入社区、进家庭,实现分布式光伏的就地消纳和有效利用。拓展“光伏+”等发电利用场景,探索推动光伏发电与建筑、农业、交通、通信等领域的融合发展。
加大储能发展力度。以全市新能源项目建设为依托,按照新建并网新能源项目不低于其装机规模10%的原则配套建设储能设施。在负荷集中地区,以市场化方式,探索建设共享储能示范项目,为电网运行提供调峰、调频、备用、需求侧响应等多种服务。积极引导用户侧储能灵活发展,鼓励围绕分布式新能源、数据中心、5G基站、充电设施等终端用户,探索储能融合发展新场景。探索构建“源网荷储”“风光氢储”产销一体化项目体系,推动储能规模化和商业化应用,研究推进风光火储一体化绿电园区建设项目。立足黑河区位优势和资源禀赋,重点巩固和建设煤炭、电力、天然气进口“三个通道”,加强对俄能源合作,全力打造对俄能源项目合作高地。
探索开展氢能推广应用。依托风光资源和产业优势,积极发展可再生能源规模化制氢,加快形成氢能源头供给能力,推进氢能供应网络建设。发展以氢能为燃料、原料的氢能产业,探索氢能供热商业化模式。推动燃料电池交通装备示范及商业化应用,配合高寒试车推进加氢站建设。围绕加氢站、氢能示范项目,构建氢能运输体系,拓展氢能供应网络覆盖范围。
全文如下:


























.jpg)










切换行业





正在加载...



