9月30日,南网能源发布关于在北交所预披露全资子公司转让孙公司股权的公告。
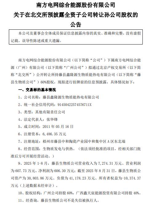
公告显示,南网能源下属南方电网综合能源(广州)有限公司(简称“广州公司”)拟通过北京产权交易所公开转让所持藤县鑫隆源生物质能热电有限公司(以下简称“藤县生物质公司”)60%股权。
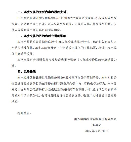
南网能源表示, 本次交易是公司贯彻战略规划 2025 年度重点执行计划,推动业务布局与资产结构持续优化,落实战略调整退出生物质发电业务的工作部署,将进一步支撑公司高质量发展。


日期:2025-09-30 来源:南网能源
新能源资讯一手掌握,关注 风电头条 储能头条 微信公众号
看资讯 / 读政策 / 找项目 / 推品牌 / 卖产品 / 招投标 / 招代理 / 发文章
风电头条
储能头条
免责声明:本文仅代表作者本人观点,与国际新能源网无关,文章内容仅供参考。凡本网注明"来源:国际新能源网"的作品,均为本站原创,转载请注明“来源:国际新能源网”!凡本网注明“来源:XXX(非国际新能源网)”的作品,均转载自其它媒体,转载目的在于传递更多信息,并不代表本网赞同其观点和对其真实性负责。
如因作品内容、版权和其它问题需要同本网联系的,请在相关内容刊发之日起30日内进行,我们将第一时间进行删除处理 。联系方式:400-8256-198