10月16日,佛燃能源发布关于向子公司及参股公司增资暨关联交易的公告。
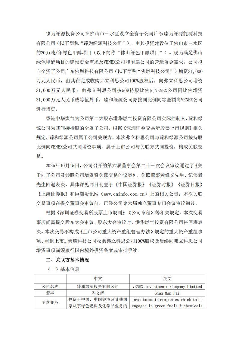
公告显示,为进一步落实双方合作,佛燃能源全资子公司香港华源能国际能源贸易有限公司(简称“香港华源能公司”)设立全资子公司弗立科思绿色能源有限公司(简称“弗立科思公司”),并由其与香港中华煤气下属子公司臻和绿源投资有限公司(简称“臻和绿源公司”)分别出资50%,在英属维尔京群岛(TheBritish Virgin Islands)合资设立VENEX Holding Company Limited(简称“VENEX公司”)。
臻为绿源投资公司在佛山市三水区设立全资子公司广东臻为绿源能源科技有限公司(简称“臻为绿源科技公司”),由其投资建设位于佛山市三水区的20万吨/年绿色甲醇项目(简称“佛山绿色甲醇项目”)。现为满足佛山绿色甲醇项目的建设资金需求及VENEX公司和附属公司的营运资金需求,佛燃能源拟向全资子公司广东佛燃科技有限公司(简称“佛燃科技公司”)增资31,000万元人民币,由其在完成收购弗立科思公司100%股权后,向弗立科思公司增资31,000万元人民币;由弗立科思公司按50%持股比例向VENEX公司同比例增资31,000万元人民币或等值外币,臻和绿源公司亦按同比例同等金额向VENEX公司进行增资。









切换行业






正在加载...



