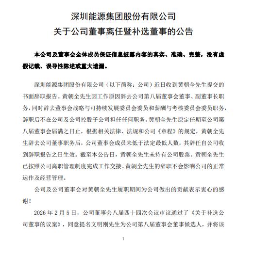
2月6日,深圳能源发布关于公司董事离任暨补选董事的公告。
公告显示,深圳能源近日收到黄朝全先生提交的书面辞职报告。黄朝全因工作原因辞去公司第八届董事会董事、副董事长职务,同时辞去董事会战略与可持续发展委员会委员和薪酬与考核委员会委员职务,辞职后不在公司及公司控股子公司担任任何职务。
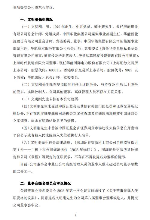
深圳能源提名文明刚为董事候选人。
文明刚,男,1970 年出生,中共党员,硕士研究生。曾任华能煤业有限公司总会计师、党组成员,中国华能集团公司煤炭事业部副主任,华能新能源股份有限公司总会计师、党委委员、董事,中国华能集团有限公司新能源事业部副主任,华能资本服务有限公司总会计师、党委委员(兼任华能景顺私募基金管理有限公司董事、董事长及法定代表人,华景私募股权投资管理有限公司董事),上海时代航运有限公司董事。现任华能国际电力股份有限公司总会计师、党委委员。



切换行业






正在加载...



