10月21日,西安高新区发布关于转发《西安市促进光伏产业发展若干措施(高效组件、光储、综合用能优化方向)财政补贴实施细则》的通知。
文件显示,补贴分为光伏高效组件补贴,光储用能补贴以及综合用能优化项目补贴。
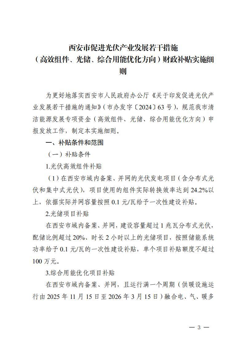
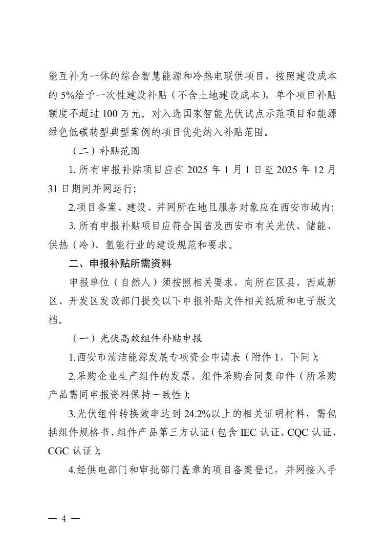
其中,1.光伏高效组件补贴:(1)在西安市域内备案、并网的光伏发电项目(含分布式光伏和集中式光伏),项目使用的组件实际转换效率达到 24.2%以上,依据实际并网容量按照 0.1 元/瓦给予一次性建设补贴。
2.光储项目补贴:在西安市域内备案、并网,建设容量超过 1 兆瓦分布式光伏,配储比例超过 20%、时长 2 小时以上的光储项目,按照储能系统功率给予 0.1 元/瓦的一次性建设补贴,单个项目补贴额度不超过100 万元。
3.综合用能优化项目补贴:在西安市域内备案、并网,且运行满一个周期(供暖设施运行由 2025 年 11 月 15 日至 2026 年 3 月 15 日)融合电、气、暖多— 4 —能互补为一体的综合智慧能源和冷热电联供项目,按照建设成本的 5%给予一次性建设补贴(不含土地建设成本),单个项目补贴额度不超过 100 万元。对入选国家智能光伏试点示范项目和能源绿色低碳转型典型案例的项目优先纳入补贴范围。
详情如下:
关于转发《西安市促进光伏产业发展若干措施(高效组件、光储、综合用能优化方向)财政补贴实施细则》的通知
区内各能源企业:
西安市发展和改革委员会 西安市财政局《西安市促进光伏产业发展若干措施(高效组件、光储、综合用能优化方向)财政补贴实施细则》已印发,请相关能源企业认真结合要求,积极筹备相应资料,与发展改革局对接,待后期市发改委申报通知下达后,我局将依规组织申报。
西安高新区发展改革局
2025年10月21日
联系人:张老师 81150646(高效组件)
张老师 89388690(光储项目、综合用能优化项目)
附件:市发改委 市财政局关于印发西安市促进光伏产业发展若干措施(高效组件、光储、综合用能优化方向)财政补贴实施细则.pdf














切换行业






正在加载...



