10月22日,赣粤高速发布关于全资子公司签订战略合作协议的公告。
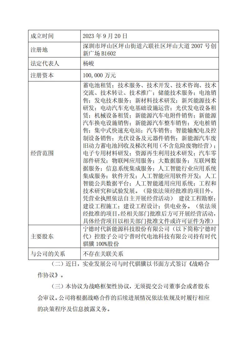
公告显示,赣粤高速全资子公司江西赣粤实业发展有限公司(简称实业发展公司)与时代骐骥新能源科技(深圳)有限公司(简称时代骐骥)签订的《战略合作协议》。
根据协议,双方发挥各自优势,相互协作,共享信息,共同开拓包括但不限于江西省内高速公路服务区新能源换电重卡市场,在换电基础设施投资运营领域开展合作,为客户提供快速电池更换服务,解决电动重卡补能难题和续航焦虑,打造重卡换电走廊,提供换电加能一体化解决方案,逐步形成布局合理、功能完备、运行稳定、安全的换电基础设施体系。





切换行业


正在加载...



