近日,广东省建筑工程集团股份有限公司(简称:广东建工)发布关于下属子公司签订绿色甲醇项目投资合作框架协议的公告。
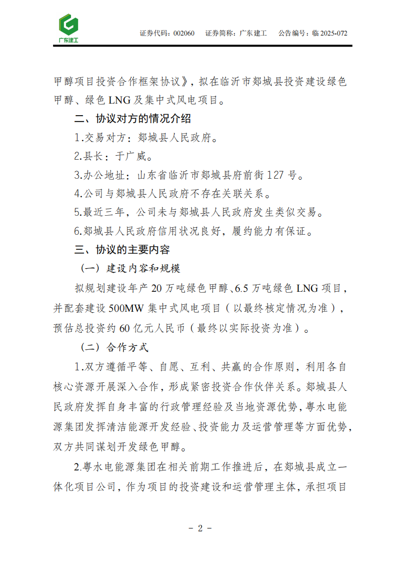
公告称,12月26日,广东省建筑工程集团股份有限公司全资子公司广东水电二局集团有限公司的全资子公司广东粤水电能源投资集团有限公司(简称“粤水电能源集团”)与山东省临沂市郯城县人民政府在临沂市签订《绿色甲醇项目投资合作框架协议》,拟在临沂市郯城县投资建设绿色甲醇、绿色 LNG及集中式风电项目。
拟规划建设年产20万吨绿色甲醇、6.5万吨绿色LNG项目,并配套建设500MW集中式风电项目(以最终核定情况为准),预估总投资约60亿元人民币(最终以实际投资为准)。
本次签约,有利于广东建工扩大清洁能源业务规模,提高经营业绩,提升公司清洁能源综合实力,促进公司长期可持续发展。
公告如下:





















切换行业






正在加载...



