10月29日,豫能控股发布关于终止投资建设部分分布式光伏项目的公告。
公告指出,豫能控股终止豫北(焦作)液化天然气应急储备中心分布式光伏电站等19个分布式光伏项目投资。
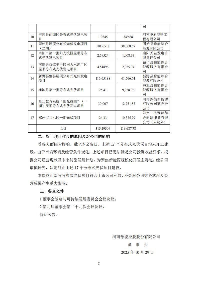
对于终止原因,豫能控股表示,截至本公告日,上述 17 个分布式光伏项目均未开工建设。由于市场环境及经营条件变化,上述项目已无法满足公司投资收益要求。根据公司经营现状及未来转型发展计划,为聚焦新能源规模化开发主赛道,经公司审慎研究,决定终止上述 17 个分布式光伏项目建设。


日期:2025-10-29 来源:豫能控股
新能源资讯一手掌握,关注 风电头条 储能头条 微信公众号
看资讯 / 读政策 / 找项目 / 推品牌 / 卖产品 / 招投标 / 招代理 / 发文章
风电头条
储能头条
免责声明:本文仅代表作者本人观点,与国际新能源网无关,文章内容仅供参考。凡本网注明"来源:国际新能源网"的作品,均为本站原创,转载请注明“来源:国际新能源网”!凡本网注明“来源:XXX(非国际新能源网)”的作品,均转载自其它媒体,转载目的在于传递更多信息,并不代表本网赞同其观点和对其真实性负责。
如因作品内容、版权和其它问题需要同本网联系的,请在相关内容刊发之日起30日内进行,我们将第一时间进行删除处理 。联系方式:400-8256-198