10月29日,云南能投发布关于对全资子公司华坪云能新能源有限公司增资的公告。
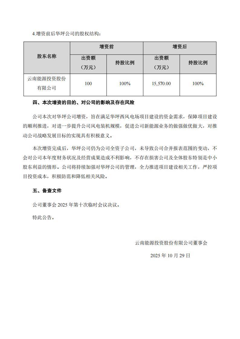
公告指出,为满足全资子公司华坪云能新能源有限公司华坪西风电场项目的资金需求,保障其工程项目建设的顺利推进,云南能投董事会同意以自有资金对华坪公司增资人民币15,470.00 万元,匹配项目进展分批注资,并授权公司管理层办理增资相关具体事宜。本次增资完成后,华坪公司注册资本将从人民币 100.00 万元增加至人民币 15,570.00 万元。
云南能投表示,本次对华坪公司增资,旨在满足华坪西风电场项目建设的资金需求,保障项目建设的顺利推进,对进一步提升公司风电装机规模,促进公司新能源业务的做强做优做大,对推动公司战略发展目标的实现具有积极意义。




切换行业





正在加载...



