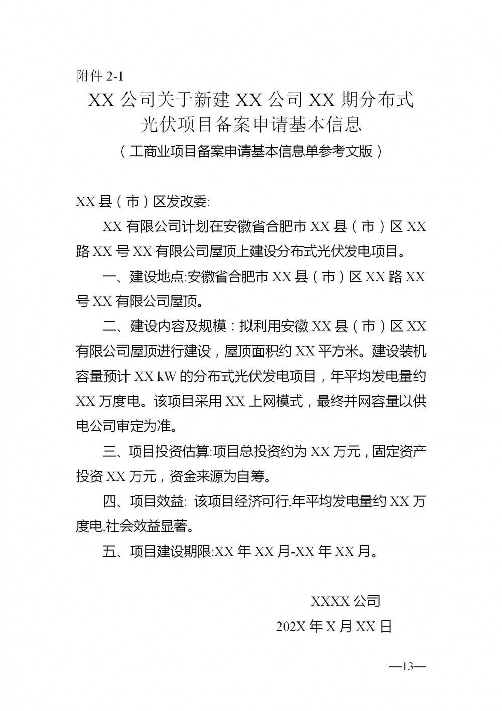
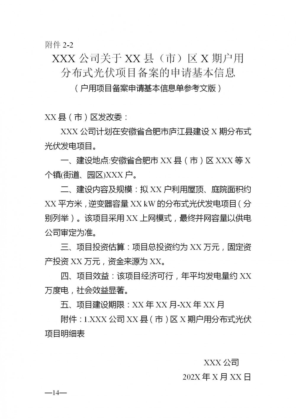
11月3日,安徽合肥市发改委发布关于公开征求《合肥市发展改革委关于进一步规范分布式光伏发电开发建设及运行管理工作的通知》意见建议的公告。
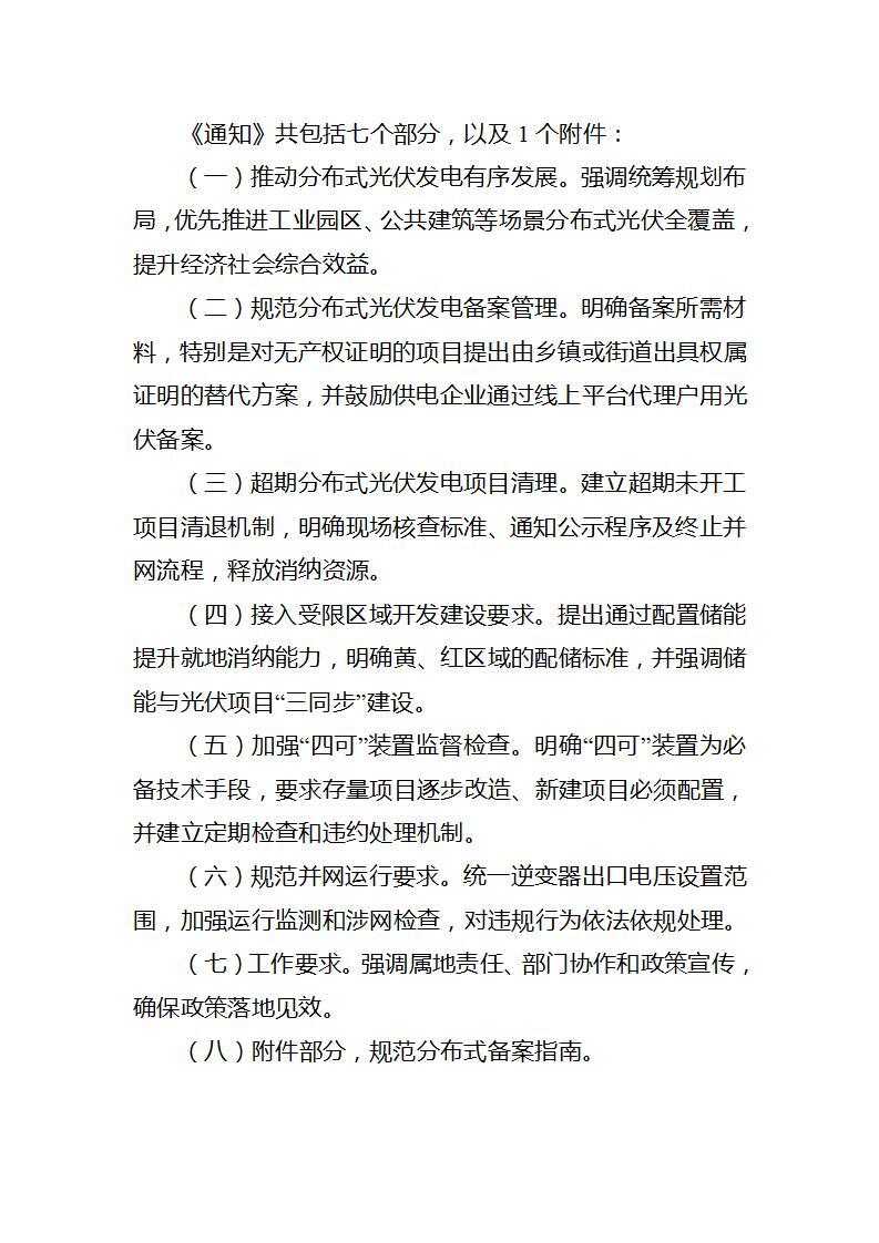
文件指出,依托存量负荷建设的分布式光伏发电项目,在黄色区域原则配备不低于装机容量50%、2小时新型储能设施,在红色区域原则配备不低于装机容量100%、2小时新型储能设施,储能装置应随光伏项目同步规划、同步建设、同步投运,与新建分布式光伏发电项目在同一受限接入层级内的新型储能租赁容量视同配建容量。与新增用电户在同一用地红线内的新建全部自发自用分布式光伏发电项目,不受可接入容量限制。
原文件如下:
关于公开征求《合肥市发展改革委关于进一步规范分布式光伏发电开发建设及运行管理工作的通知》意见建议的公告
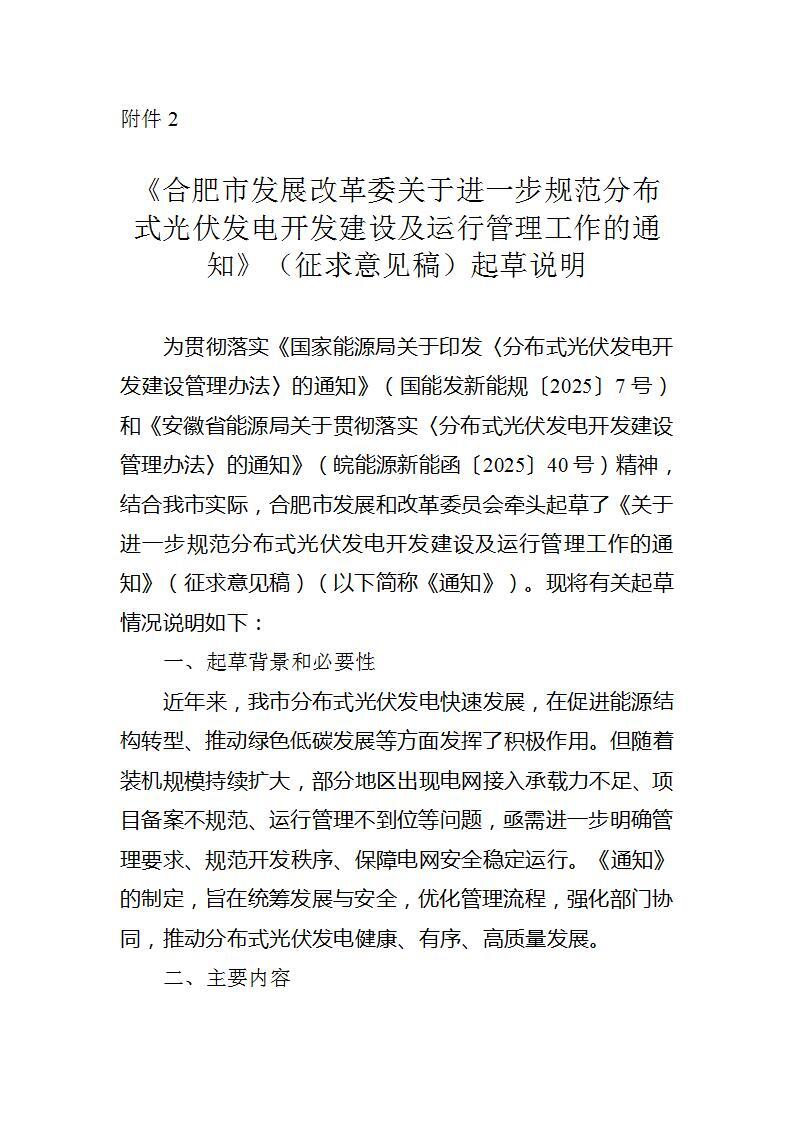
为贯彻落实《国家能源局关于印发〈分布式光伏发电开发建设管理办法〉的通知》(国能发新能规〔2025〕7号)和《安徽省能源局关于贯彻落实〈分布式光伏发电开发建设管理办法〉的通知》(皖能源新能函〔2025〕40号)精神,结合我市实际,市发展改革委牵头起草了《关于进一步规范分布式光伏发电开发建设及运行管理工作的通知》(征求意见稿),现向社会公开征求意见。欢迎社会各界人士通过以下途径和方式提出意见建议,反馈截止日期为2025年11月16日,来信请注明来文单位、个人及联系方式:
1.电子邮件:hfsfgwxnyc@163.com,邮件标题请注明“《关于进一步规范分布式光伏发电开发建设及运行管理工作的通知》(征求意见稿)公开征求意见”字样;
2.通信地址:合肥市蜀山区东流路100号市政务中心B座1206室(合肥市发改委新型能源发展处),信封上请注明“《关于进一步规范分布式光伏发电开发建设及运行管理工作的通知》(征求意见稿)公开征求意见”字样。
3.通过本网站调查征集栏目直接留言。
联系方式:合肥市发展改革委新能源处,0551-63538162
附件:1.合肥市发展改革委关于进一步规范分布式光伏发电开发建设及运行管理工作的通知(征求意见稿).doc
2.起草说明.doc
合肥市发展和改革委员会
2025年11月3日

















切换行业





正在加载...



