光伏头条获悉,12月3日,中国电建2026年度光伏组件框架入围集中采购项目、中国电建2026年度光伏逆变器框架入围集中采购项目公开招标公告发布。
根据公告,此次集采光伏组件采购规模总量为31GW,光伏逆变器采购规模总量为31GW。
中国电建2026年度光伏组件框架入围集中采购项目
本次集中采购招标的光伏组件中国电力建设集团(股份)有限公司 2026年度预计装机总量(包括自主投资建设项目和对外承揽的总承包项目),总量为31GW。本次招标将按各包件分别确定中国电力建设集团(股份)有限公司 2026年度光伏组件入围供应商(入围供应商数量根据实际投标人数量确定),并签订框架协议,框架协议有效期至下一年度集中采购结果正式公布为止。集团(股份)公司所属各子企业各规格型号光伏组件的采购均按照框架入围名单及协议执行。
除有特殊情况外,集团(股份)公司所属各子企业将在项目落地、具体采购需求明确后,根据此次招标结果,直接邀请入围供应商通过谈判采购或竞价采购等二次竞争方式,确定其所需光伏组件的最终成交单位,并签订采购合同,不再另行单独招标。2026 年内,中国电力建设集团(股份)有限公司将按季度汇总采购需求总量,在入围供应商范围内,开展各季度的集中二次竞争工作,并确定成交供应商。
投标人应按合同要求完成光伏组件的设计、制造、试验、包装、运输至现场及交货、现场开箱检查、安装指导、调试试验、试运行、消缺、性能保证的考核验收、技术服务和质保期内的维修及保养等工作。
供货范围主要包括:光伏组件及附件、专用工具、备品备件、消耗品、技术服务等。
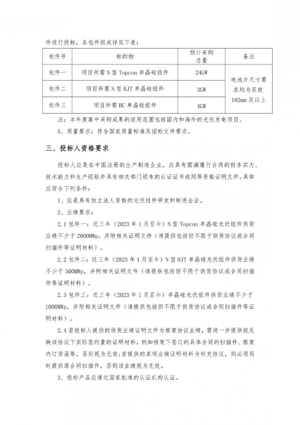
本次招标分为3个包件进行投标,潜在投标人可以对某一包件或全部包件进行投标,各包件组成详见下表:

本次招标不接受联合体投标。
中国电建2026年度光伏逆变器框架入围集中采购项目
本次集中采购招标的逆变器为中国电力建设集团(股份)有限公司 2026年预计装机总量(包括自主投资建设项目和对外承揽的总承包项目),其对应的光伏电站总量为31GW。本次招标将按各包件分别确定中国电力建设集团(股份)有限公司 2026 年度逆变器入围供应商(入围供应商数量根据实际投标人数量确定),并签订框架协议,框架协议有效期至下一年度集中采购结果正式公布为止,招标人不承诺最低采购数量。
除有特殊情况外,中国电力建设集团(股份)有限公司所属各子企业将在项目落地、采购需求明确后,根据此次招标结果,直接邀请入围供应商通过谈判采购或竞价采购等二次竞争方式,确定其所需光伏逆变器的最终成交单位,并签订采购合同,不再另行单独招标。中国电建集团所属各子企业各规格型号逆变器的采购均按照框架入围名单及协议执行(集中式逆变器的采购采用箱逆变一体机的入围名单)。
投标人应按合同要求完成光伏逆变器的设计、制造、试验、包装、运输至现场(或港口)及交货、现场开箱检查、安装指导、调试试验、试运行、消缺、性能保证的考核验收、技术服务和质保期内的维修及保养等工作。
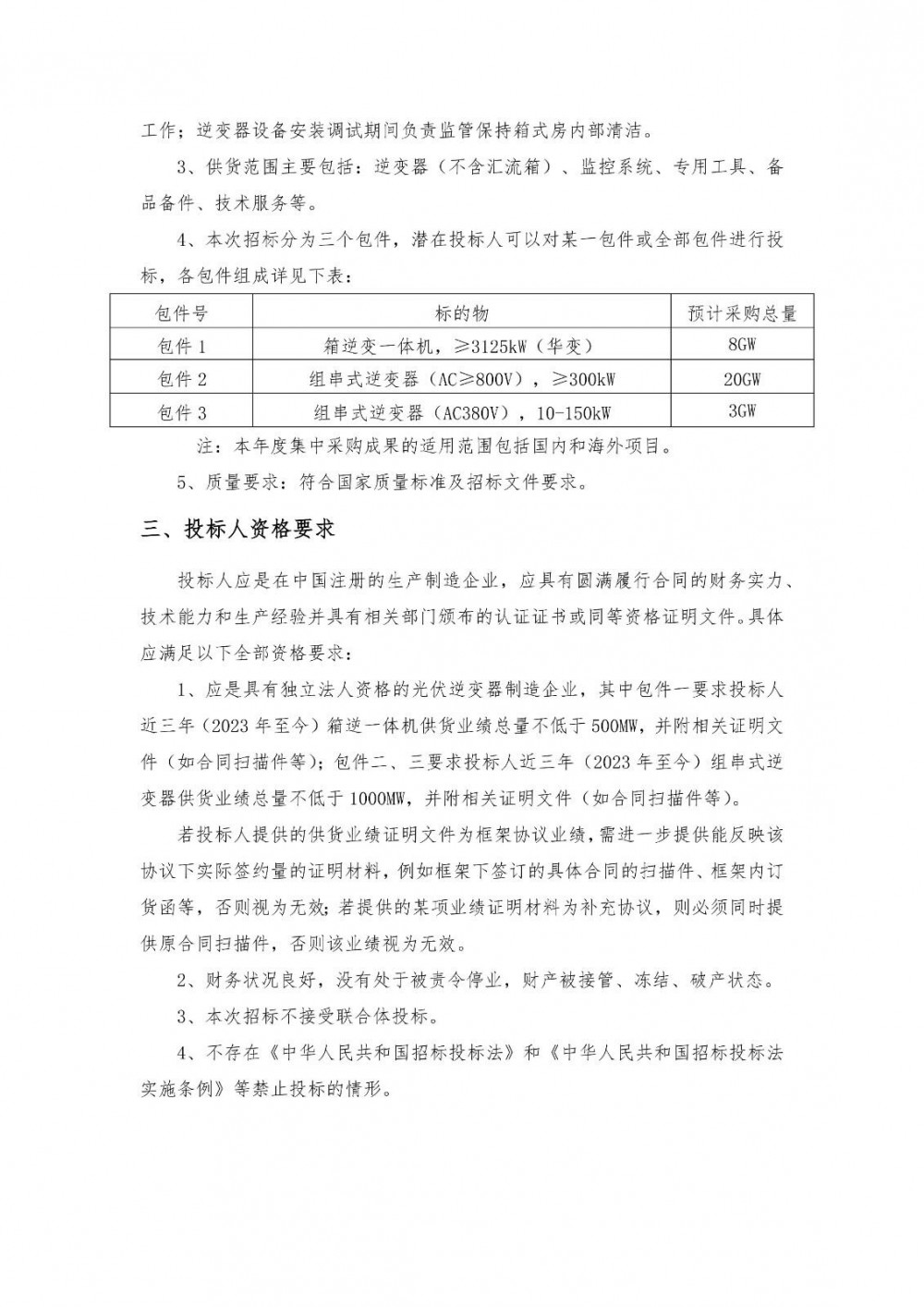
投标方应至少安排两名及以上专业技术人员全程负责设备安装(外部接线进行指导工作、内部接线)、调试、试运行、消缺、验收至最终交付生产的一系列工作;逆变器设备安装调试期间负责监管保持箱式房内部清洁。
供货范围主要包括:逆变器(不含汇流箱)、监控系统、专用工具、备品备件、技术服务等。
本次招标分为三个包件,潜在投标人可以对某一包件或全部包件进行投标,各包件组成详见下表:

本次招标不接受联合体投标。
公告如下:








来源:中国电建阳光采购网
切换行业





正在加载...



