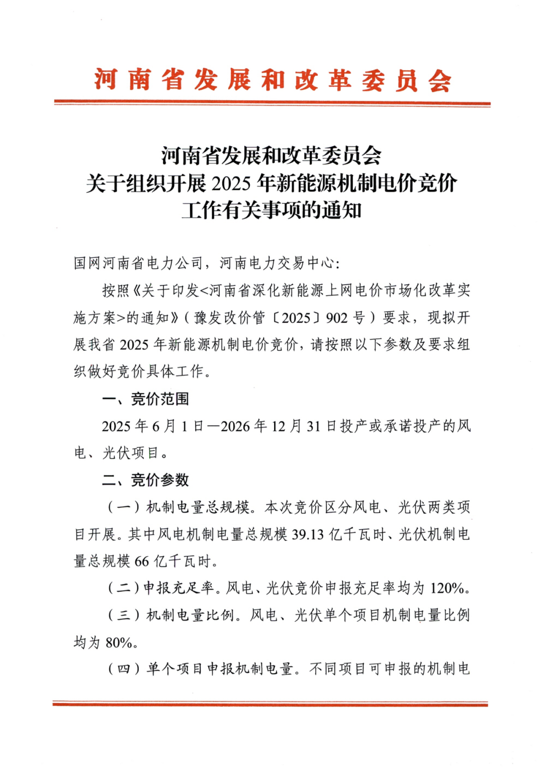
光伏头条获悉,12月20日,国网新能源云发布《2025年河南省新能源机制电价竞价组织公告》、《河南省发展和改革委员会关于组织开展2025年新能源机制电价竞价工作有关事项的通知》。
根据公告,本次竞价区分风电、光伏两类项目开展。其中风电机制电量总规模39.13亿千瓦时、光伏机制电量总规模 66 亿千瓦时。
风电、光伏竞价申报充足率均为120%。
机制电量比例。风电、光伏单个项目机制电量比例均为 80%。
风电、光伏竞价上限均为 0.349 元/千瓦时,竟价下限风电为 0.113 元/千瓦时,光伏为 0.121 元/千瓦时。
竞价申报时已投产项目自2026年1月1日起执行,未投产项目自投产的次月1日起执行,期限为12年。
详情如下:



来源:新能源云
切换行业






正在加载...



