12月20日,同兴科技发布关于收购马鞍山皓升新能源科技有限公司100%股权暨关联交易的公告。
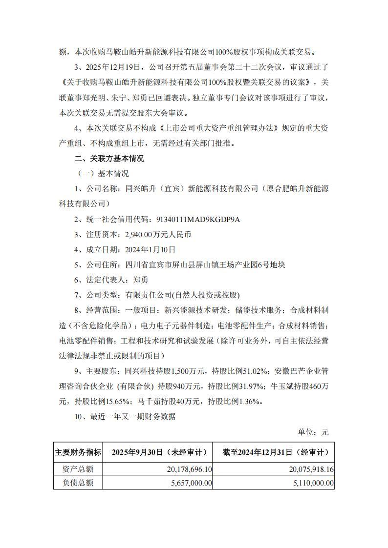
公告显示,同兴环保科技股份有限公司与同兴皓升(宜宾)新能源科技有限公司(原合肥皓升新能源科技有限公司,简称“同兴皓升”)签署股权转让协议,以评估值人民币19,493,100.00元收购马鞍山皓升新能源科技有限公司 (以下简称“马鞍山皓升”)100%股权。
马鞍山皓升新能源科技有限公司注册资本2000万元,经营范围包括:一般项目:新兴能源技术研发;储能技术服务;合成材料制 造(不含危险化学品);电力电子元器件制造;电池零配件生产;合成材料销售; 电池零配件销售;工程和技术研究和试验发展(除许可业务外,可自主依法经营 法律法规非禁止或限制的项目)。
详情如下:






切换行业






正在加载...



