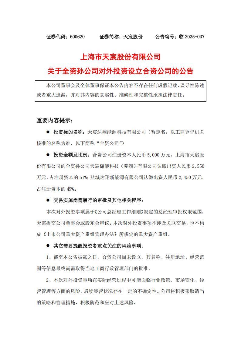
12月20日,天宸股份发布关于全资孙公司对外投资设立合资公司的公告。
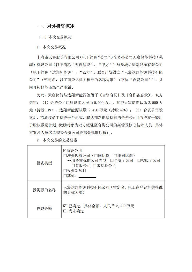
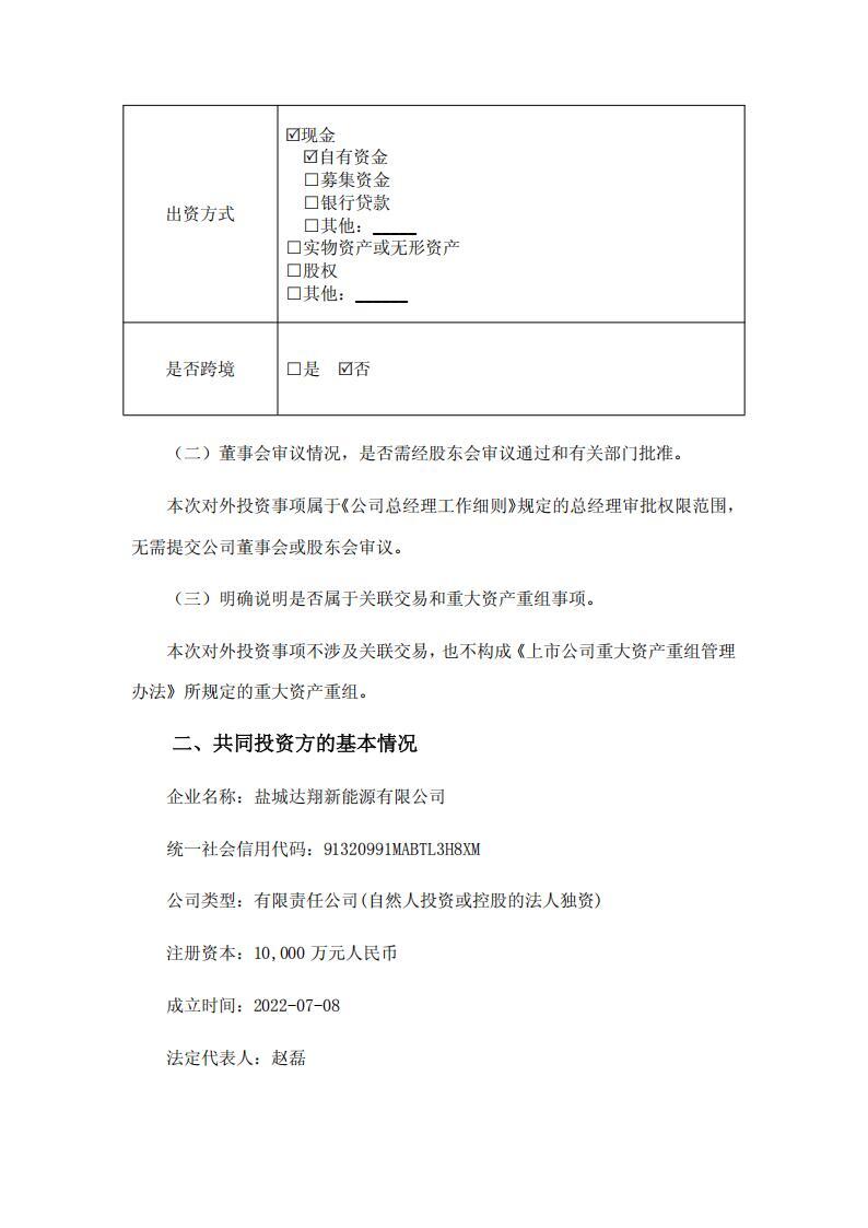
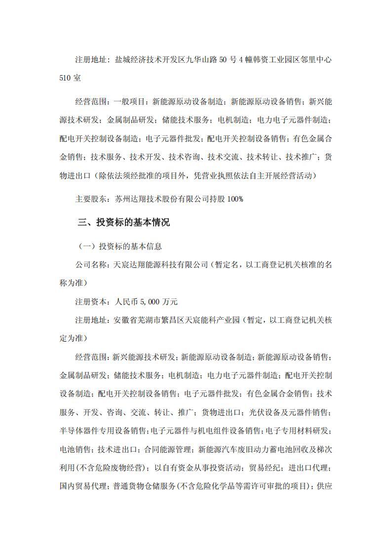
公告显示,上海市天宸股份有限公司全资孙公司天宸储能科技(芜湖)有限公司(简称“天宸储能”)与盐城达翔新能源有限公司(简称“达翔新能源”、“乙方”)联合出资设立“天宸达翔能源科技有限公司”(暂定名,以工商登记机关核准的名称为准),共同开拓储能市场全产业链。
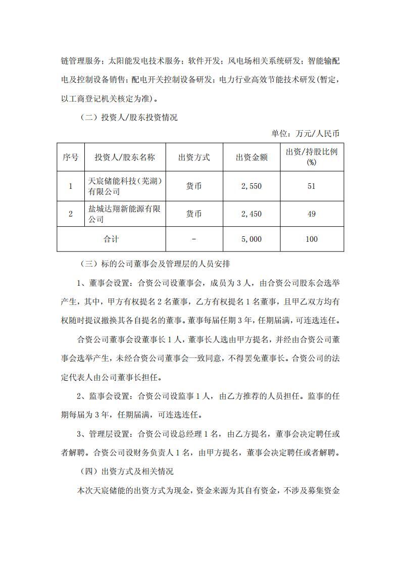
为此,天宸储能与达翔新能源签署了《合资合同》及《合作备忘录》,双方约定:合资公司注册资本人民币 5,000 万元,其中天宸储能认缴 2,550 万元(持股 51%),达翔新能源认缴 2,450 万元(持股 49%)。
详情如下:










切换行业





正在加载...



