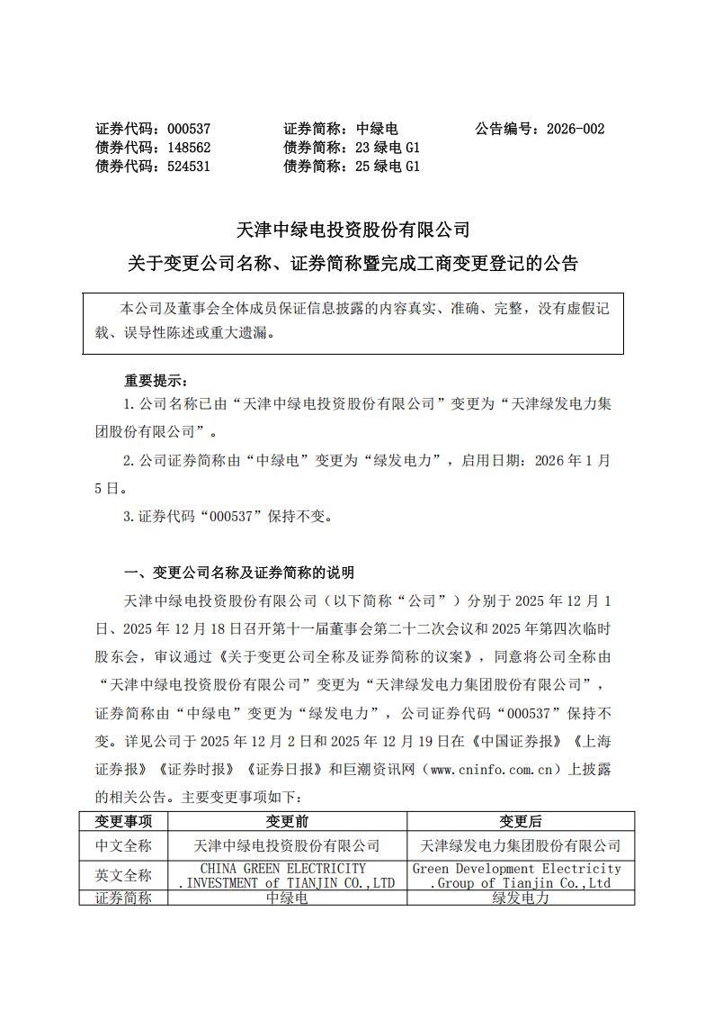
1月5日,中绿电发布关于变更公司名称、证券简称暨完成工商变更登记的公告。
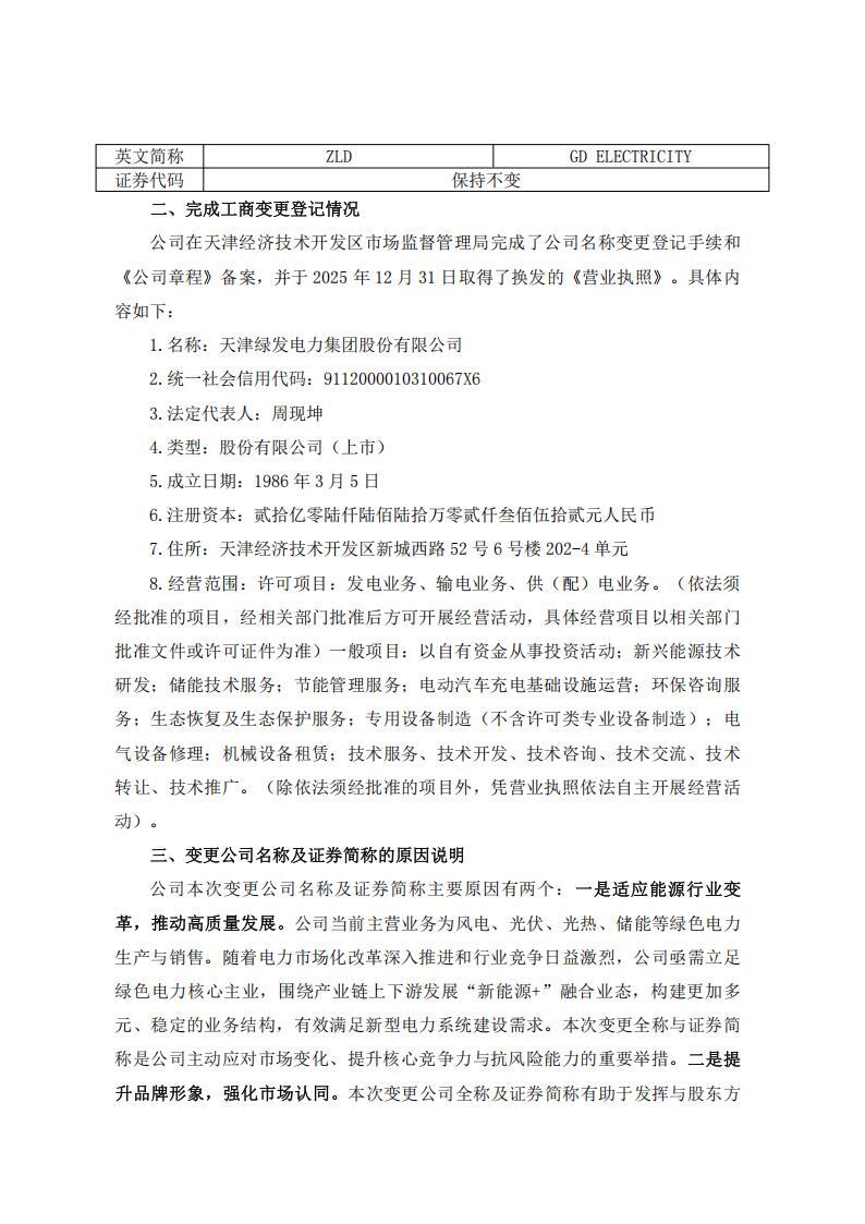
公告显示,中绿电正式改名为绿发电力,并于 2025 年 12 月 31 日取得了换发的《营业执照》。
对于改名原因,中绿电表示, 公司本次变更公司名称及证券简称主要原因有两个:一是适应能源行业变革,推动高质量发展。公司当前主营业务为风电、光伏、光热、储能等绿色电力生产与销售。随着电力市场化改革深入推进和行业竞争日益激烈,公司亟需立足绿色电力核心主业,围绕产业链上下游发展“新能源+”融合业态,构建更加多元、稳定的业务结构,有效满足新型电力系统建设需求。本次变更全称与证券简称是公司主动应对市场变化、提升核心竞争力与抗风险能力的重要举措。二是提升品牌形象,强化市场认同。本次变更公司全称及证券简称有助于发挥与股东方的品牌协同优势和集聚效应,塑造公司作为综合性绿色电力服务商的品牌形象,增强在资本市场和产业领域的辨识度与影响力,为公司在新的竞争环境下吸引战略资源、开拓业务合作创造有利条件。
详情如下:



切换行业






正在加载...



