1月12日,上海市浦东新区发改委发布关于组织开展上海市2026年第一批可再生能源和新能源专项资金奖励项目申报的通知。
通知文件指出,支持范围如下:
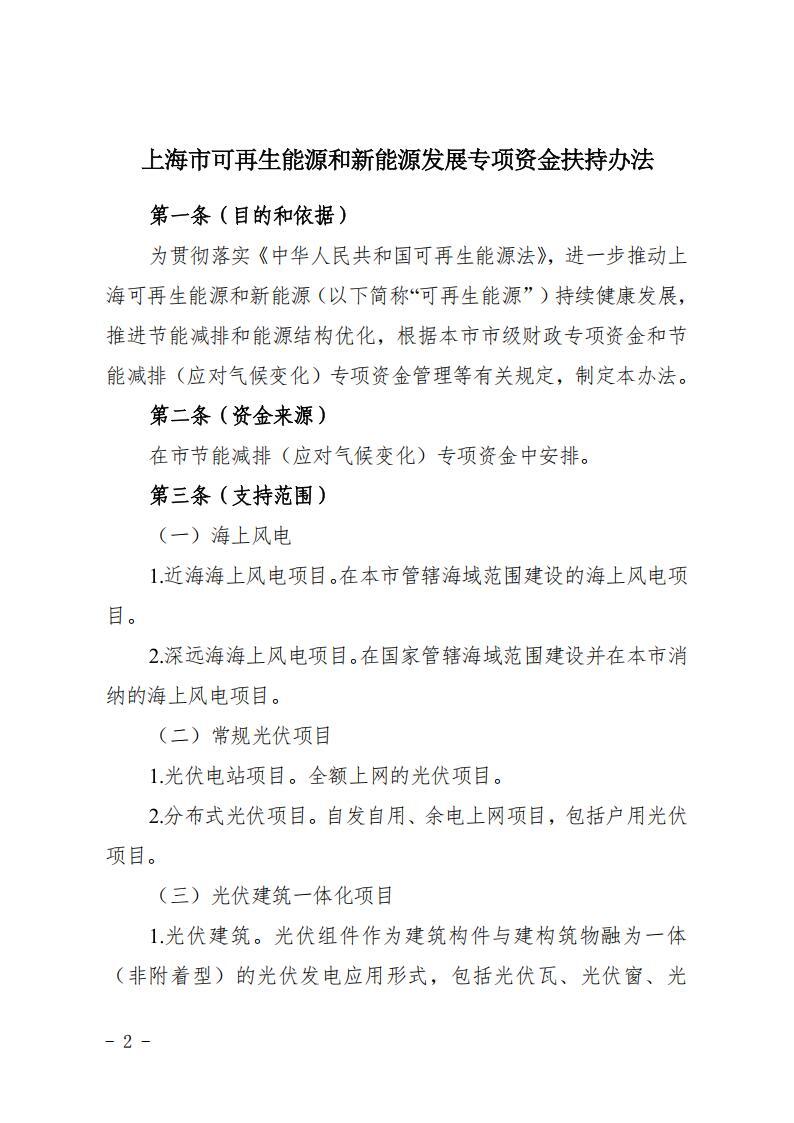
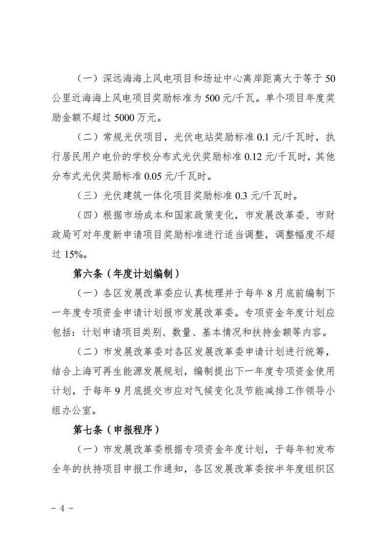
海上风电
1.近海海上风电项目。在本市管辖海域范围建设的海上风电项。
2.深远海海上风电项目。在国家管辖海域范围建设并在本市消纳的海上风电项目。
常规光伏项目
1.光伏电站项目。全额上网的光伏项目。
2.分布式光伏项目。自发自用、余电上网项目,包括户用光伏项目。
光伏建筑一体化项目
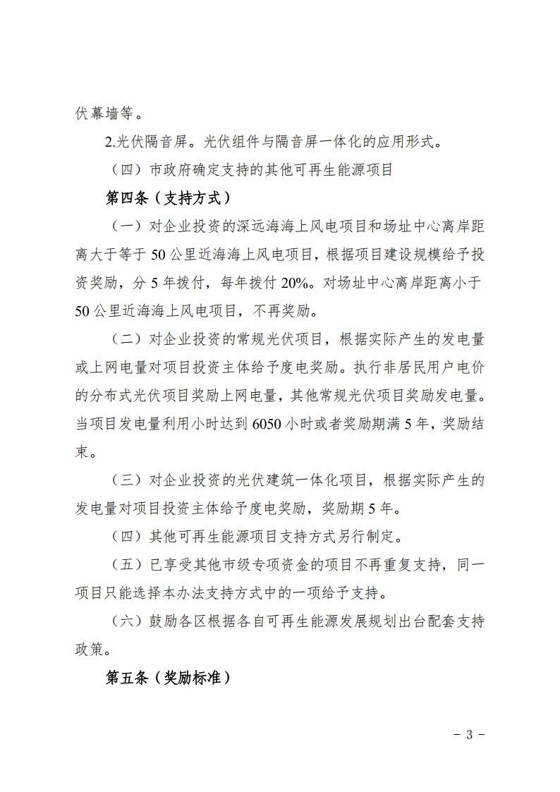
1.光伏建筑。光伏组件作为建筑构件与建构筑物融为一体(非附着型)的光伏发电应用形式,包括光伏瓦、光伏窗、光伏幕墙等。
2.光伏隔音屏。光伏组件与隔音屏一体化的应用形式。
市政府确定支持的其他可再生能源项目。
原文件如下:
关于组织开展上海市2026年第一批可再生能源和新能源专项资金奖励项目申报的通知
沪浦发改能源〔2026〕13号
各相关单位:
根据上海市发展改革委《关于做好2026年可再生能源和新能源专项资金奖励项目申报和资金拨付工作的通知》(沪发改能源〔2025〕249号)、《上海市可再生能源和新能源发展专项资金扶持办法》(沪发改规范〔2022〕14号,以下简称《办法》)要求,为做好浦东新区范围内可再生能源和新能源发展专项资金扶持项目申报工作,请各单位加大政策信息宣传力度,组织有关企业积极申报。现将有关事项通知如下:
一、关于申报范围
本轮申报范围需符合《办法》管理要求的可再生能源项目。
二、关于申报要求和进度安排
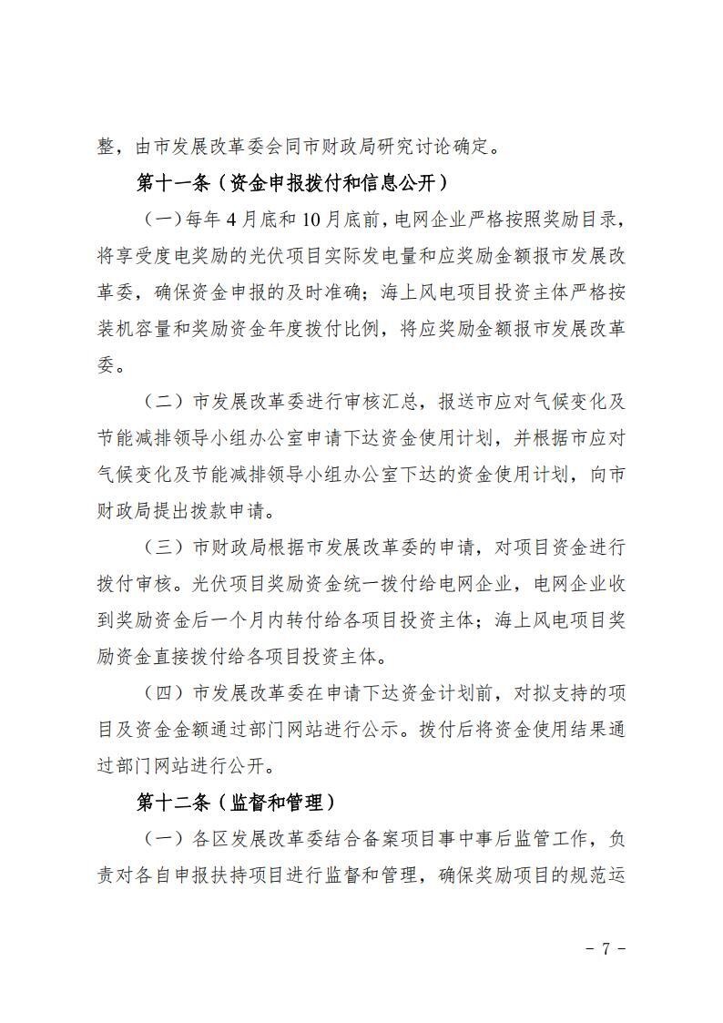
国网上海市电力公司经营范围内的可再生能源项目在新能源云平台(网址https://sgnec.sgcc.com.cn/tariff_subsidy)开展奖励目录线上申报。其中:居民分布式光伏由供电公司代为线上申报;其他类型项目由投资主体完成新能源云平台注册和线上申报,供电公司应在三个工作日内完成线上初审,并及时通知投资主体于2月23日前上传加盖双方公章的奖励申请表。变更项目和上海石电能源经营范围内的项目仍暂通过线下申报。我委对项目信息与附件材料的完整性、真实性进行初审并报送市发展改革委。
特此通知。
附件:
1. 《关于做好2026年可再生能源和新能源专项资金奖励项目申报和资金拨付工作的通知》
2. 《上海市可再生能源和新能源发展专项资金扶持办法》
联系人:王艾雯;联系电话:58788388-63320
联系地址:上海市浦东新区世纪大道2001号3号楼320室
上海市浦东新区发展和改革委员会
2026年1月12日
相关附件:
关于印发《上海市可再生能源和新能源发展专项资金扶持办法》的通知.pdf
关于做好2026年可再生能源和新能源专项资金奖励项目申报和资金拨付工作的通知.pdf














.jpg)




























切换行业






正在加载...



