1月24日,皖能电力发布关于对外投资暨关联交易的公告。
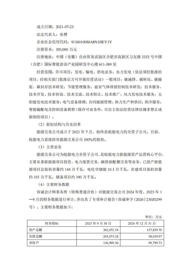
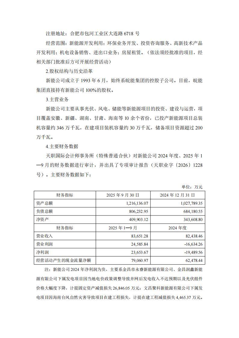
公告显示,皖能电力为进一步聚焦新能源业务发展,优化公司业务结构,同时为避免及解决与公司控股股东安徽省能源集团有限公司(以下简称“皖能集团”)关于新能源业务的同业竞争问题,公司拟以持有的全资子公司安徽省皖能能源交易有限公司(以下简称“能源交易公司”)100%股权以及人民币 172,738.49 万元现金,向皖能集团的全资子公司安徽省新能创业投资有限责任公司(以下简称“新能公司”)增资。本次增资完成后,公司将持有新能公司 51%的股权,皖能集团将持有新能公司 49%的股权,从而实现公司对皖能集团新能源业务的控制与整合。






.jpg)






切换行业





正在加载...



