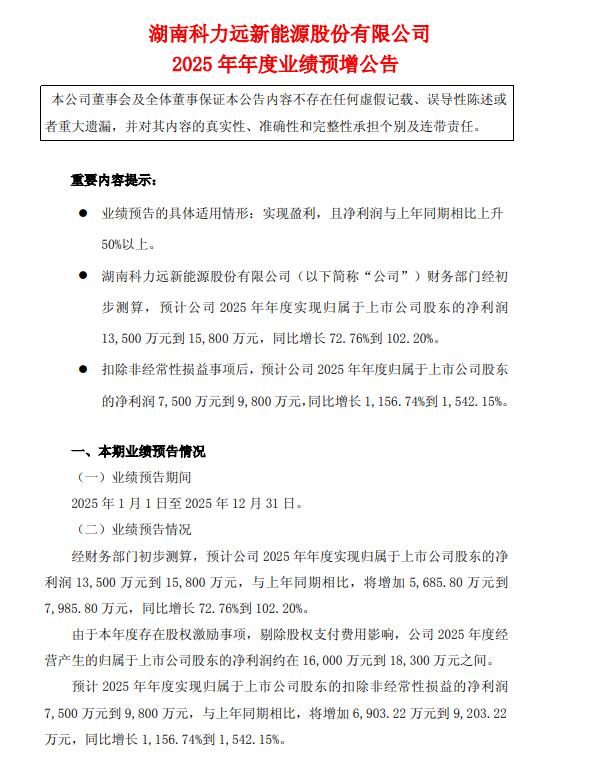
1月27日,科力远发布2025年年度业绩预增公告。
公告显示,科力远2025年归属净利润为13,500 万元到 15,800 万元,同比增长 72.76%到 102.20%。
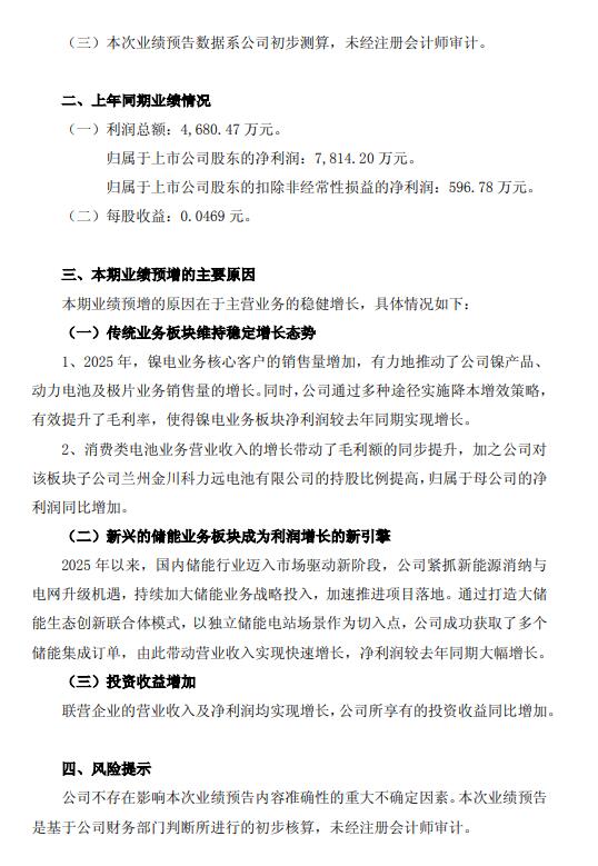
对于业绩大增原因,科力远表示,2025 年以来,国内储能行业迈入市场驱动新阶段,公司紧抓新能源消纳与电网升级机遇,持续加大储能业务战略投入,加速推进项目落地。通过打造大储能生态创新联合体模式,以独立储能电站场景作为切入点,公司成功获取了多个储能集成订单,由此带动营业收入实现快速增长,净利润较去年同期大幅增长。



日期:2026-01-27 来源:科力远
新能源资讯一手掌握,关注 风电头条 储能头条 微信公众号
看资讯 / 读政策 / 找项目 / 推品牌 / 卖产品 / 招投标 / 招代理 / 发文章
风电头条
储能头条
免责声明:本文仅代表作者本人观点,与国际新能源网无关,文章内容仅供参考。凡本网注明"来源:国际新能源网"的作品,均为本站原创,转载请注明“来源:国际新能源网”!凡本网注明“来源:XXX(非国际新能源网)”的作品,均转载自其它媒体,转载目的在于传递更多信息,并不代表本网赞同其观点和对其真实性负责。
如因作品内容、版权和其它问题需要同本网联系的,请在相关内容刊发之日起30日内进行,我们将第一时间进行删除处理 。联系方式:400-8256-198