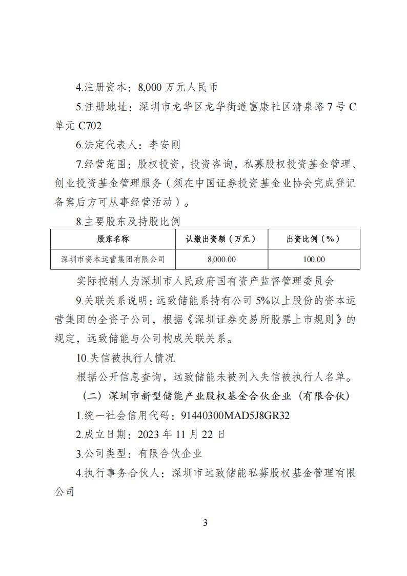
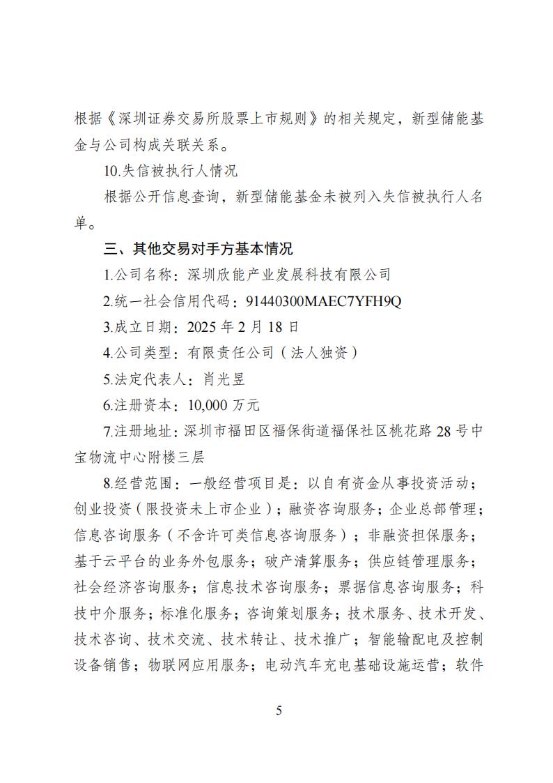
1月29日,天健集团发布关于公司全资子公司参与设立股权投资基金暨关联交易的公告。
公告显示,天健集团全资子公司深圳市天健投资发展有限公司(以下简称“天健投资”)拟与深圳市远致储能私募股权基金管理有限公司(以下简称“远致储能”)、深圳市新型储能产业股权基金合伙企业(有限合伙)(以下简称“新型储能基金”)、深圳欣能产业发展科技有限公司(以下简称“欣能科技”)共同投资设立深圳市远致健欣新质生产力储能资产私募股权基金合伙企业(有限合伙)(暂定名,以设立时核准的名称为准)(以下简称“本基金”)。本基金聚焦以电化学储能为主的新型储能电站、光储充一体化站场及相关产业链股权项目,基金总规模为人民币50,000万元,其中天健投资出资20,000万元。








.jpg)




切换行业





正在加载...



