2月9日,永太科技发布关于筹划发行股份购买资产并募集配套资金事项的停牌公告。
公告显示,永太科技正在筹划发行股份购买资产并募集配套资金的事项。因有关事项尚存在不确定性,为了维护投资者利益,避免对公司证券交易造成重大影响,根据深圳证券交易所的相关规定,经公司申请,公司股票自 2026 年 2 月 9 日开市起开始停牌。
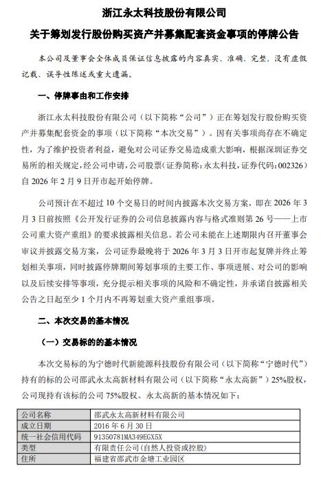
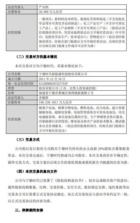
本次交易标的为宁德时代新能源科技股份有限公司(简称“宁德时代”)持有的标的公司邵武永太高新材料有限公司(简称“永太高新”)25%股权,公司现持有该标的公司 75%股权。



日期:2026-02-09 来源:永太科技
新能源资讯一手掌握,关注 风电头条 储能头条 微信公众号
看资讯 / 读政策 / 找项目 / 推品牌 / 卖产品 / 招投标 / 招代理 / 发文章
风电头条
储能头条
免责声明:本文仅代表作者本人观点,与国际新能源网无关,文章内容仅供参考。凡本网注明"来源:国际新能源网"的作品,均为本站原创,转载请注明“来源:国际新能源网”!凡本网注明“来源:XXX(非国际新能源网)”的作品,均转载自其它媒体,转载目的在于传递更多信息,并不代表本网赞同其观点和对其真实性负责。
如因作品内容、版权和其它问题需要同本网联系的,请在相关内容刊发之日起30日内进行,我们将第一时间进行删除处理 。联系方式:400-8256-198