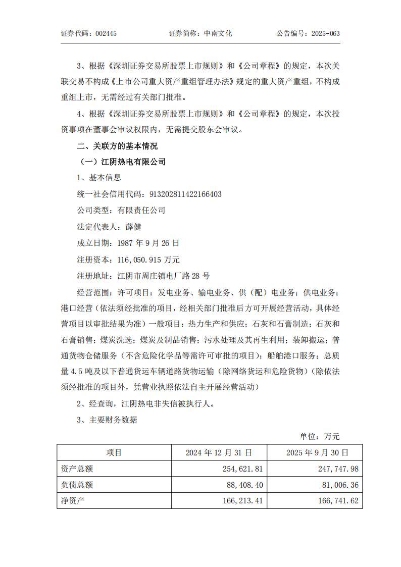
12月20日,中南文化发布关于向控股子公司增资暨关联交易的公告。
公告显示, 为支持新能源公司业务发展,满足其资金周转及日常经营需要,中南红文化集团股份有限公司(“中南文化”)与关联法人江阴苏龙热电有限公司(以下简称“苏龙热电”)、江阴热电有限公司(以下简称“江阴热电”)拟对公司控股子公司江阴国联新能源有限公司(以下简称“国联新能源”)进行同比例增资,其中公司拟以自有资金增资 2,040 万元。本次增资完成后,国联新能源的注册资本将由 1 亿元人民币增加至 1.4 亿元人民币,公司对国联新能源的持股比例不变,仍为 51%,公司仍为国联新能源的控股股东,公司合并报表范围未发生变化。








切换行业






正在加载...



