2月11日,中节能太阳能发布关于全资子公司收购金华风凌新能源开发有限公司100%股权的公告。
公告显示,中节能下属全资子公司中节能太阳能科技有限公司(简称太阳能科技公司)收购杭州风凌电力科技有限公司(简称杭州风凌或原股东)持有的金华风凌新能源开发有限公司(简称金华风凌或目标公司)100%股权。
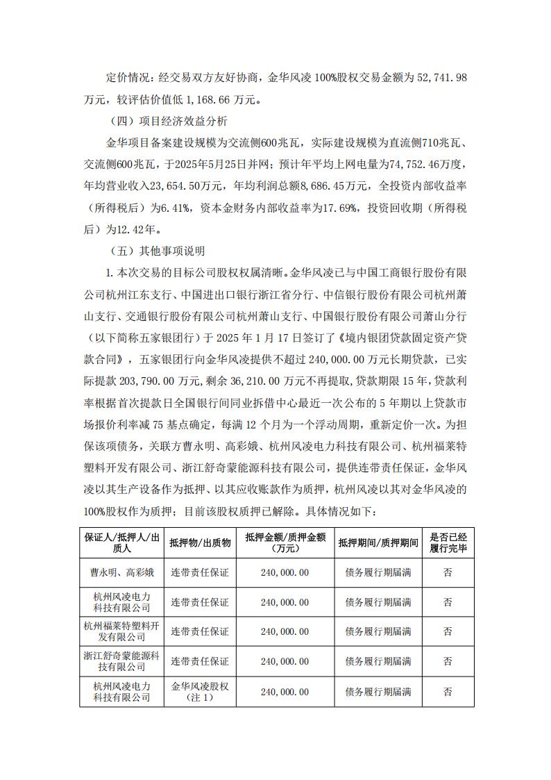
本次收购的价格为52,741.98万元,目标公司截至2025年8月31日经审计账面价值为54,468.75万元。
金华风凌持有金华风凌新能源开发有限公司600MW 农光互补光伏发电(金东源东)项目(以下简称金华项目),杭州风凌持有金华风凌100%股权。
金华项目备案建设规模为交流侧600兆瓦,实际建设规模为直流侧710兆瓦、交流侧600兆瓦,于2025年5月25日并网;预计年平均上网电量为74,752.46万度,年均营业收入23,654.50万元,年均利润总额8,686.45万元,全投资内部收益率(所得税后)为6.41%,资本金财务内部收益率为17.69%,投资回收期(所得税后)为12.42年。







切换行业





正在加载...



