近日,海南省工业和信息化厅 海南省交通运输厅海南省财政厅关于开展海南省燃料电池汽车等技术示范应用项目第二批(2025—2026年)申报工作的通知。
文件指出,本批次支持的项目不超过4个。
本批次奖励设立“车辆推广”和“补能基础设施保障”两个支持方向,申报单位需以联合体形式申报上述两个方向,单个项目的奖励金额上限为2000万元,支持的项目总数不超过4个。示范应用项目起止时间为2025年1月1日至 2026年9月30日,下文提到的示范期均指该时间段。
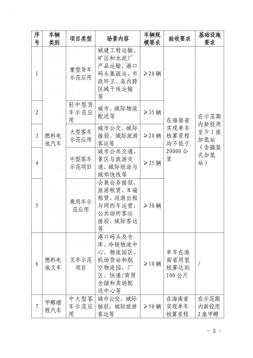
示范应用项目的申报主体为“示范应用联合体”,其中燃料电池汽车“示范应用联合体”由燃料电池汽车车辆生产制造企业(整车、专用车或特种车等)、燃料电池系统企业、车辆运营企业、氢气供应企业、加氢站运营企业等组成;甲醇汽车“示范应用联合体”由具备甲醇汽车生产能力的制造企业、车辆运营企业、甲醇加注站运营企业等组成。车辆类别包括燃料电池汽车、燃料电池叉车、甲醇增程汽车及智能网联新能源汽车等。
对于已入围第一批示范项目但实际未实施的牵头企业,原则上不允许申报。
政策如下:

海南省工业和信息化厅 海南省交通运输厅 海南省财政厅关于开展海南省燃料电池汽车等技术示范应用项目第二批(2025—2026年)申报工作的通知
琼工信汽车〔2025〕316号
各市、县、自治县工业和信息化主管部门、交通运输局、财政局,各示范应用项目申报企业:
为落实《海南省清洁能源汽车发展规划》《海南省氢能产业发展中长期规划(2023—2035年)》《海南省碳达峰实施方案》等文件精神,根据《海南省2023—2025年鼓励新能源汽车推广应用若干措施》关于支持燃料电池汽车、甲醇汽车等新技术示范应用的要求,现就开展海南省燃料电池汽车及甲醇汽车等技术示范应用项目第二批(2025—2026年)申报工作有关事项通知如下:
一、组织方式
示范应用项目由符合条件的相关企业组成“示范应用联合体”自愿申报,通过市县工信主管部门推荐,按照公平、公开原则,组织评审遴选后予以支持。本批次支持的项目不超过4个。
二、申报要求
示范应用项目的申报主体为“示范应用联合体”,其中燃料电池汽车“示范应用联合体”由燃料电池汽车车辆生产制造企业(整车、专用车或特种车等)、燃料电池系统企业、车辆运营企业、氢气供应企业、加氢站运营企业等组成;甲醇汽车“示范应用联合体”由具备甲醇汽车生产能力的制造企业、车辆运营企业、甲醇加注站运营企业等组成。车辆类别包括燃料电池汽车、燃料电池叉车、甲醇增程汽车及智能网联新能源汽车等。具体申报主体要求、车辆要求、应用场景及相关示范要求等按照《海南省燃料电池汽车等技术示范应用项目第二批(2025—2026年)奖励方案》(详见附件1)等执行。
三、奖励支持
对满足申报要求的项目按照《海南省燃料电池汽车等技术示范应用项目第二批(2025—2026年)奖励方案》(详见附件1)相应标准给予支持。
四、工作程序
(一)项目申报。项目申报单位编写《示范应用项目申请书》(详见附件2),通过牵头企业所在市县工信主管部门审核推荐后,于2025年12月31日前,通过“海易兑”系统提交项目申请书。逾期未提交申请视为放弃申报。
(二)项目遴选。省工业和信息化厅会同省交通运输厅等单位按照公平、公开原则,组织对“示范应用联合体”申报材料进行评审,并向社会公示项目遴选结果,公示期为5个工作日。
(三)项目奖励资金申请。示范应用项目达到奖励申请条件的,应于2026年9月30日前,由“示范应用联合体”牵头企业向省工业和信息化厅提交《示范应用项目验收申请书》(附件3)。逾期未提交申请视为放弃奖励资格。
(四)项目验收及资金拨付。按照“成熟一个验收一个”的原则,省工业和信息化厅会同省交通运输厅等单位成立专家评审小组对示范应用项目组织验收,并向社会公示项目验收结果,公示期为5个工作日。经公示无异议后,省工业和信息化厅按程序将奖励资金拨付到“示范应用联合体”牵头企业账户。
五、有关要求
(一)各市县工信主管部门积极做好示范应用项目推荐,并会同市县交通运输局等部门给予示范应用项目车辆运力指标配置、通行路权和加注设施建设等支持。
(二)逾期未完成阶段推广示范应用任务要求的,取消对应奖励资金申请资格。
(三)示范应用项目完成验收后,由申报企业所在市县工信主管部门向省工业和信息化厅提交示范应用项目评估报告,省工业和信息化厅委托第三方服务机构开展资金使用绩效评估。
本通知由省工业和信息化厅会同省交通运输厅负责解释。
附件:1.海南省燃料电池汽车等技术示范应用项目第二批(2025—2026年)奖励方案
2.示范应用项目申请书
3.示范应用项目验收申请书
海南省工业和信息化厅
海南省交通运输厅
海南省财政厅
2025年12月15日
(此件主动公开;省工业和信息化厅联系人:余欢,联系电话:0898—65366506;省交通运输厅联系人:聂劲庭,联系电话:0898—65365252)
附件1.海南省燃料电池汽车等技术示范应用项目第二批(2025—2026年)奖励方案.pdf













.jpg)










切换行业





正在加载...



