1月7日,工业和信息化部 中央网信办 国家发展改革委 教育部 商务部 国务院国资委 市场监管总局 国家数据局联合发布关于《“人工智能+制造”专项行动实施意见》的通知。
文件指出,深化人工智能技术在绿色制造领域融合应用,针对能源和碳排放管理、资源循环利用等场景需求,研发推广智能化绿色化协同解决方案。打造一批面向行业的应用安全解决方案,加快安全大模型、智能体等落地应用,构建安全运行体系,提升工业领域安全水平。
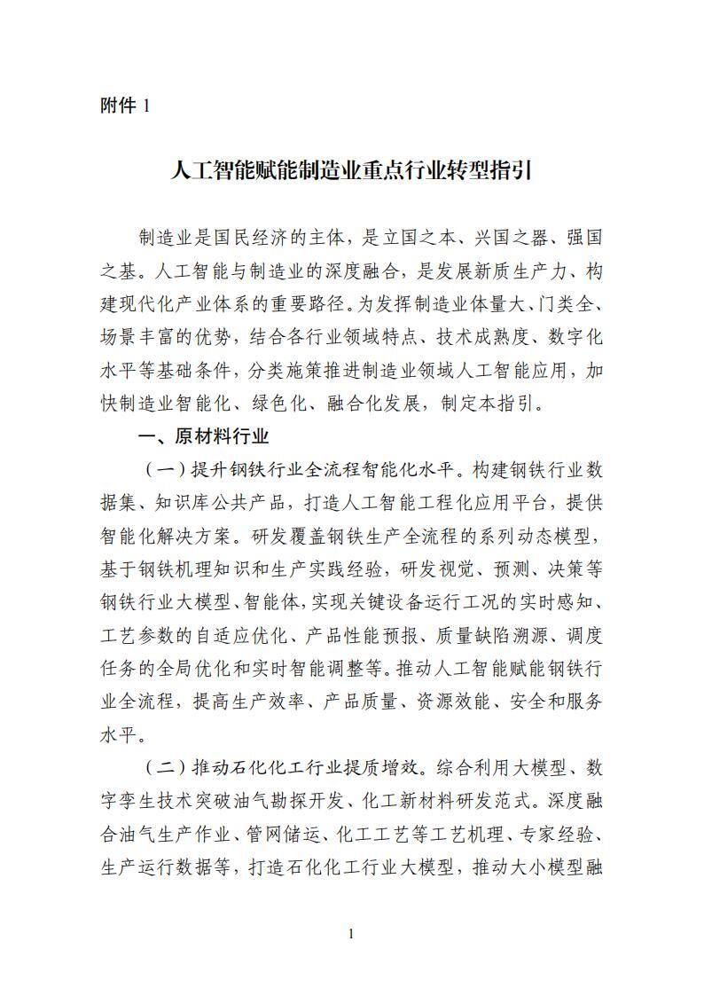
发展面向合金、陶瓷、高分子、能源材料的跨尺度计算框架,构建新材料分子设计、合成制备、工艺优化等行业大模型,提升材料“成分-结构-性能”反向设计能力。建设大模型预测结果评估体系,增强模型预测准确性。提升材料科学研究人机协作能力,提升新材料高通量自动化实验和制备能力。
开发光伏、锂电池行业碳管理大模型,融合工业互联网标识解析与能耗预测算法,动态优化设备参数与能源调度。部署智能功率预测与场站运营系统,推动能源电子行业单位产值能耗显著下降,提升碳排放数据可信度,支撑全球价值链高端化延伸。
政策如下:
工业和信息化部 中央网信办 国家发展改革委 教育部 商务部 国务院国资委 市场监管总局 国家数据局
关于印发《“人工智能+制造”专项行动实施意见》的通知
工信部联科〔2025〕279号
各省、自治区、直辖市及计划单列市、新疆生产建设兵团工业和信息化主管部门、党委网信办、发展改革主管部门、教育厅(教委)、商务主管部门、国资主管部门、市场监管局(厅、委)、数据管理部门 ,各有关单位:
现将《“人工智能+制造”专项行动实施意见》印发给你们,请结合实际认真抓好落实。
工业和信息化部
中央网信办
国家发展改革委
教育部
商务部
国务院国资委
市场监管总局
国家数据局
2025年12月25日
















.jpg)









切换行业






正在加载...



