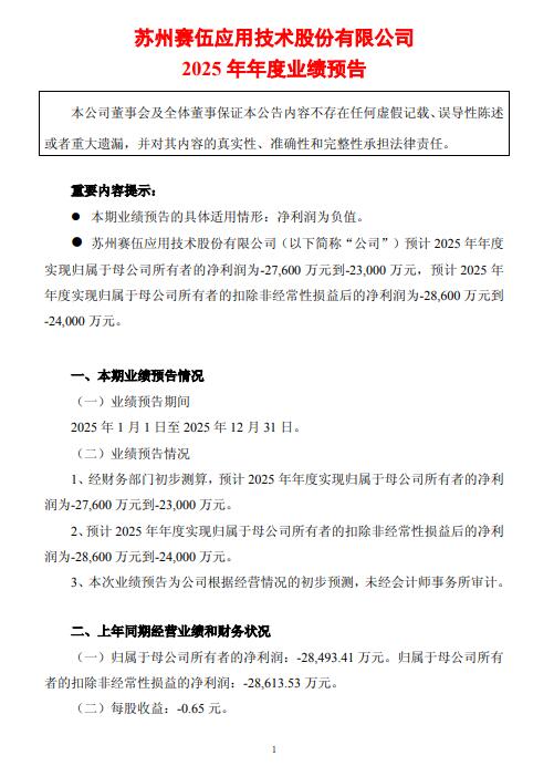
1月24日,赛伍技术发布2025年年度业绩预告。
公告显示,赛伍技术2025年预计净利润为亏损2.3-2.76亿元。
对于亏损原因,赛伍技术表示,光伏板块背板业务因需求原因导致出货量缩减,胶膜业务因产业链供给侧竞争激烈导致价格下降,致使报告期内公司光伏业务销售额同比下降,盈利能力承压。
基于谨慎性原则,公司根据企业会计准则的规定对可能发生减值的相关资产(包括存货、应收账款等)计提减值准备,聘请专业机构对报告期末光伏业务各项资产进行专业评估后计提资产减值准备。


日期:2026-01-26 来源:赛伍技术
1月24日,赛伍技术发布2025年年度业绩预告。
公告显示,赛伍技术2025年预计净利润为亏损2.3-2.76亿元。
对于亏损原因,赛伍技术表示,光伏板块背板业务因需求原因导致出货量缩减,胶膜业务因产业链供给侧竞争激烈导致价格下降,致使报告期内公司光伏业务销售额同比下降,盈利能力承压。
基于谨慎性原则,公司根据企业会计准则的规定对可能发生减值的相关资产(包括存货、应收账款等)计提减值准备,聘请专业机构对报告期末光伏业务各项资产进行专业评估后计提资产减值准备。


新能源资讯一手掌握,关注 风电头条 储能头条 微信公众号
看资讯 / 读政策 / 找项目 / 推品牌 / 卖产品 / 招投标 / 招代理 / 发文章
风电头条
储能头条
免责声明:本文仅代表作者本人观点,与国际新能源网无关,文章内容仅供参考。凡本网注明"来源:国际新能源网"的作品,均为本站原创,转载请注明“来源:国际新能源网”!凡本网注明“来源:XXX(非国际新能源网)”的作品,均转载自其它媒体,转载目的在于传递更多信息,并不代表本网赞同其观点和对其真实性负责。
如因作品内容、版权和其它问题需要同本网联系的,请在相关内容刊发之日起30日内进行,我们将第一时间进行删除处理 。联系方式:400-8256-198