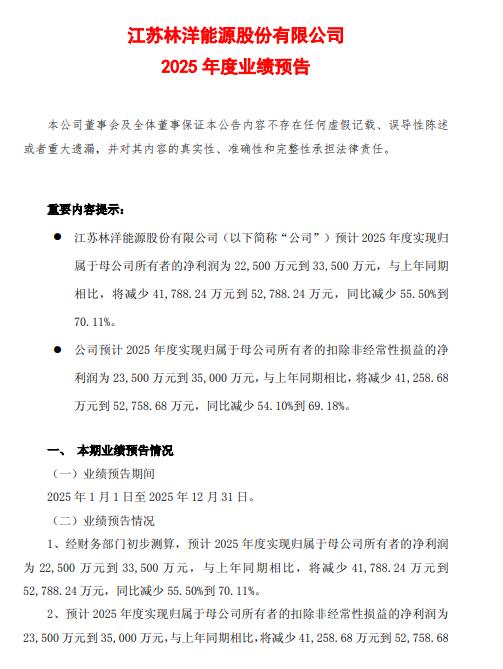
1月24日,林洋能源发布2025年度业绩预告。
预告显示,林洋能源预计2025年净利润为2.25至3.35亿元,同比减少55.50%到70.11%。
林洋能源表示,受光伏行业周期性波动影响,公司新能源电站 BT 项目尚处于建设期,相关销售收入暂未确认;同时,光伏电池片市场价格阶段性下行致盈利空间承压;电力市场化交易结算电价受规则调整存在阶段性波动,对收益稳定性产生一定影响。
储能方面,由于国内行业竞争持续激烈,公司聚焦提质增效经营策略,深耕优质合作资源,项目规模阶段性调整。上述因素共同对公司营业收入及净利润形成一定影响。



切换行业





正在加载...



