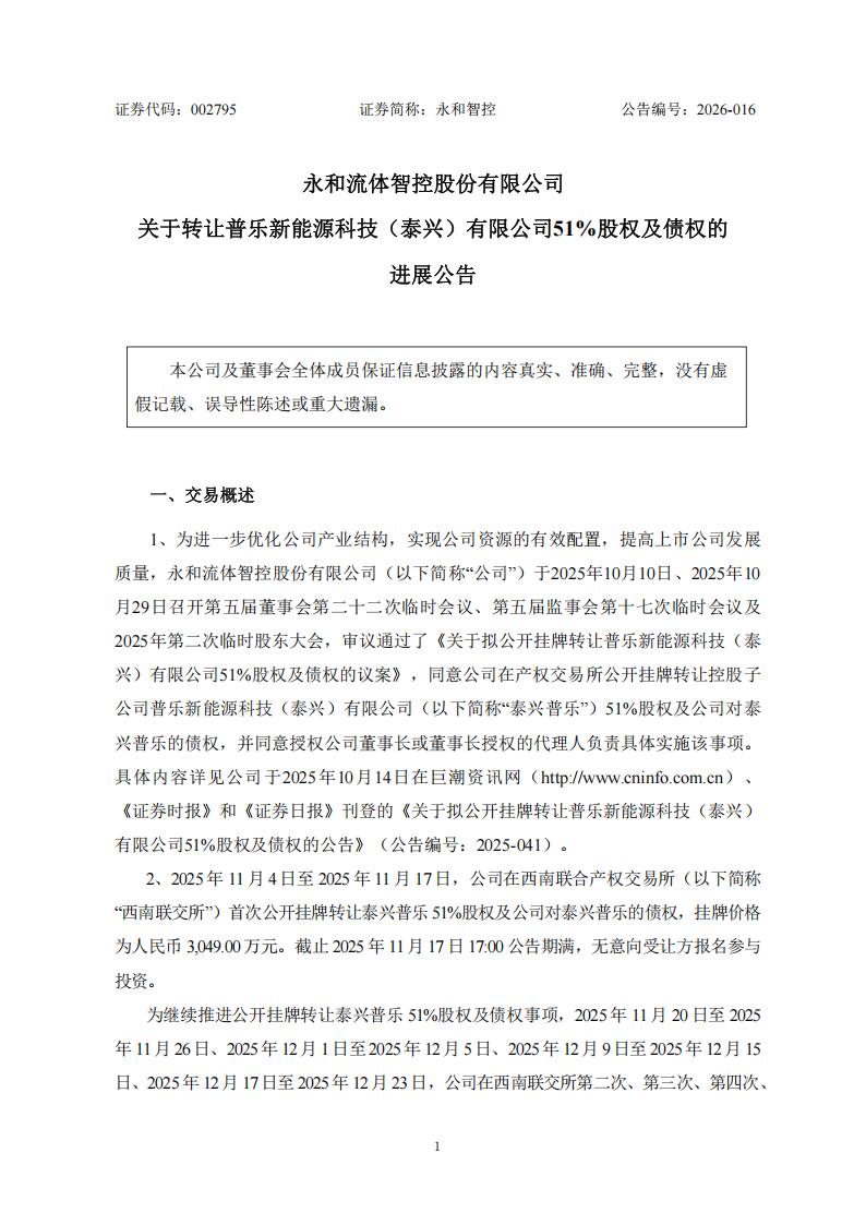
2月5日,永和智控发布关于转让普乐新能源科技(泰兴)有限公司51%股权及债权的进展公告。
公告显示,2026年2月4日,永和智控与受让方海南智融汇科技有限公司(简称“海南智融汇”)签署了《产权交易合同》,海南智融汇以支付现金的方式收购公司持有的泰兴普乐51%的股权及168,775,510.00元的债权本金及利息。
本次交易价格为0.0101万元。
永和智控表示,本次转让泰兴普乐51%股权及公司对泰兴普乐的债权目的为优化公司产业结构,实现公司资源的有效配置,提高上市公司发展质量。如本次交易顺利完成,公司将不再持有泰兴普乐股权,泰兴普乐将不再纳入公司合并财务报表范围。











切换行业






正在加载...



