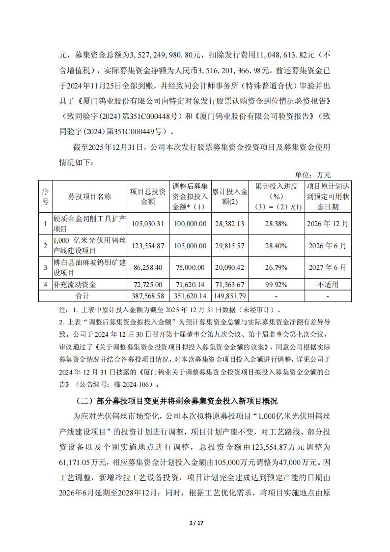
2月11日,厦门钨业发布关于部分募投项目变更并将剩余募集资金投入新项目的公告。
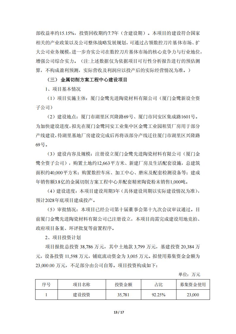
公告显示,拟将原募投项目“1000 亿米光伏用钨丝产线建设项目”在 1,000 亿米光伏用钨丝生产能力的建设规模不变的前提下将部分工艺设备、部分项目实施地点和建设周期根据市场需求和公司自身情况进行规划调整,项目总投资金额由 123,554.87 万元调整为61,171.05 万元,募集资金计划投入金额由 105,000 万元调整为 47,000 万元。原募投项目计划调减的募集资金 58,000 万元用于实施新项目,其中:硬面材料扩产项目总投资 16,284.50 万元,计划投入募集资金 11,130 万元;数控刀片基体扩产项目总投资 25,767 万元,计划投入募集资金 23,870 万元;金属切削方案工程中心项目总投资 38,786 万元,计划投入募集资金 23,000 万元。

















切换行业



正在加载...



