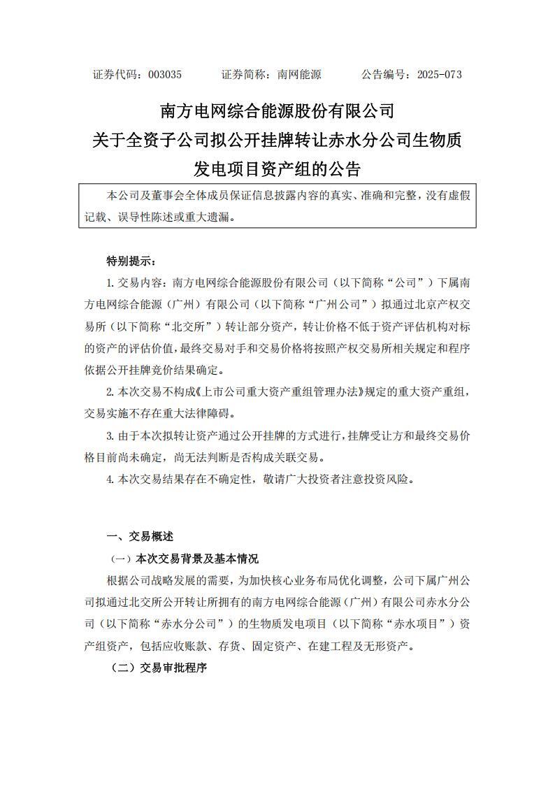
12月13日,南网能源发布关于全资子公司拟公开挂牌转让赤水分公司生物质发电项目资产组的公告。
公告显示,南网能源下属广州公司拟通过北交所公开转让所拥有的南方电网综合能源(广州)有限公司赤水分公司的生物质发电项目资产组资产,包括应收账款、存货、固定资产、在建工程及无形资产。
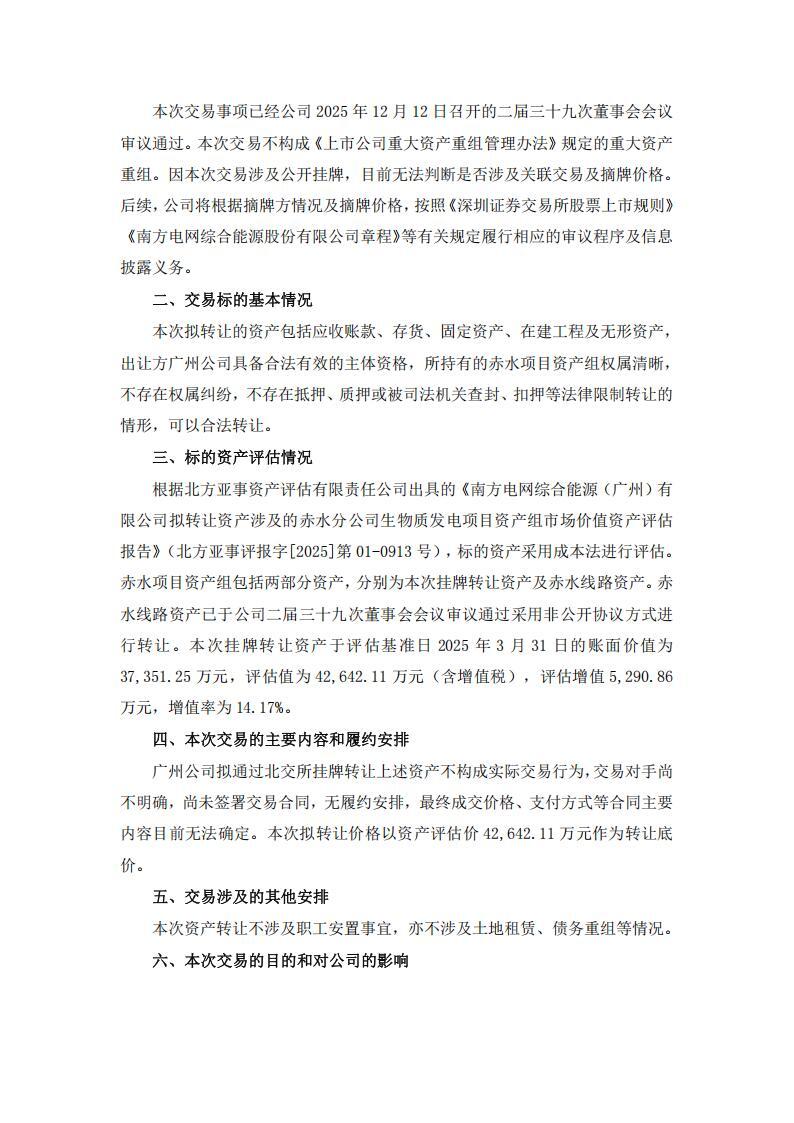
本次挂牌转让资产于评估基准日 2025 年 3 月 31 日的账面价值为37,351.25 万元,评估值为 42,642.11 万元(含增值税),评估增值 5,290.86万元,增值率为 14.17%。



日期:2025-12-15 来源:南网能源
12月13日,南网能源发布关于全资子公司拟公开挂牌转让赤水分公司生物质发电项目资产组的公告。
公告显示,南网能源下属广州公司拟通过北交所公开转让所拥有的南方电网综合能源(广州)有限公司赤水分公司的生物质发电项目资产组资产,包括应收账款、存货、固定资产、在建工程及无形资产。
本次挂牌转让资产于评估基准日 2025 年 3 月 31 日的账面价值为37,351.25 万元,评估值为 42,642.11 万元(含增值税),评估增值 5,290.86万元,增值率为 14.17%。



新能源资讯一手掌握,关注 风电头条 储能头条 微信公众号
看资讯 / 读政策 / 找项目 / 推品牌 / 卖产品 / 招投标 / 招代理 / 发文章
风电头条
储能头条
免责声明:本文仅代表作者本人观点,与国际新能源网无关,文章内容仅供参考。凡本网注明"来源:国际新能源网"的作品,均为本站原创,转载请注明“来源:国际新能源网”!凡本网注明“来源:XXX(非国际新能源网)”的作品,均转载自其它媒体,转载目的在于传递更多信息,并不代表本网赞同其观点和对其真实性负责。
如因作品内容、版权和其它问题需要同本网联系的,请在相关内容刊发之日起30日内进行,我们将第一时间进行删除处理 。联系方式:400-8256-198