2月6日,沁源县垃圾焚烧发电项目EPC总承包中标候选人公示。
根据公示信息,中城院(北京)环境科技股份有限公司(牵头人)湖南省工业设备安装有限公司(联合体成员)北京联创智成自动化技术服务有限公司(联合体成员)排名第一,投标报价194953971元。
招标公告显示,沁源县垃圾焚烧发电项目建设地点位于山西沁源县交口乡白狐窑村,总用地面积为43589m2,总建筑面积为14659.00m2。生活垃圾 处理量为200吨/日,年处理量7.3万吨,配置1条200吨/天的焚烧线、余热锅炉 系统和烟气净化系统,1台4MW纯凝式汽轮发电机组。
招标内容及招标范围: (1)设计部分(含红线内全部设计,及红线外厂区连接道路、厂区取水工程 、厂区排水工程,不含电力上网工程) :①完成本项目施工图设计(含设备技术 规范书、设备与材料清册、绿化布置图、基础装修设计等)等,并确保成果资料 通过相关部门审查:②设计配合相关工作及图鉴配合有关报审报批手续、专家咨 询、组织专家论证、资料收集、施工过程中的全过程设计服务与协调、施工过 程的深化设计、现场指导与监督、竣工验收配合、工程质量缺陷责任期内的设 计跟踪服务及相关后续服务。 (2)工程施工:完成项目所涉及的红线内所有工程各分部分项施工任务及红 线外配套工程(包含厂区连接道路、厂区取水工程、厂区排水工程,不含电力上 网工程)、设备安装等施工任务,工程竣工验收、移交、交付使用、归档和工程 保修期内的缺陷修复。
(3)采购:整套系统设备采购,包括垃圾接收和贮存系统、垃圾焚烧系统、 余热锅炉系统、汽轮发电系统、烟气净化系统、灰渣处理系统、渗沥液处理系 统、自动控制系统、电气系统、生活和生产用水及消防系统、压缩空气系统、 除盐水制备系统、辅助燃料系统、供暖通风与空气调节系统、除臭系统等所有 系统工艺设备、配套材料、备品备件、专用工具及其他相关设备的购置。 (4)其他服务:项目实施过程管理中协助招标人办理各阶段的报建、审查、 审批、办证、备案等的相关手续,配合招标人必要的安全评估和检查、综合调 试、试运行考核,开展竣工验收、工程保修期内的工程缺陷修复、保修等。 注:具体工作内容及要求以招标人实际委托为准。
详情如下:
沁源县垃圾焚烧发电项目EPC总承包
中标候选人公示
公示期: 2026年02月06日-2026年02月09日
本招标项目沁源县垃圾焚烧发电项目EPC总承包,经评标委员会评审,确定本项目的中标候选人,现公示如下:
一、评标情况
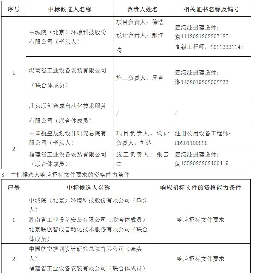
1、中标候选人基本情况

2、中标候选人按照招标文件要求承诺的负责人情况

二、提出异议的渠道和方式
提出异议的渠道:
1、通过“全国公共资源交易平台(山西省?长治市) (https://ggzy.changzhi.gov.cn/)”。
2、纸质方式提出:
接收异议的单位:沁源县园林环卫事务中心
接收异议的联系人:赵先生
接收异议的地址:沁源县沁源镇胜利路65号
电 话:0355-7837879
电 子 邮 箱:qyylzx@163.com
三、监督部门
本招标项目的监督部门为:沁源县住房和城乡建设管理局
地 址: 沁源县人民路小河街东口
联 系 人:王主任
电 话:0355-7832145
电子邮件:qyzbb@126.com
四、联系方式
招标人:沁源县园林环卫事务中心
地址:沁源县沁源镇胜利路65号
联系人:赵先生
联系电话:0355-7837879
邮箱:qyylzx@163.com
招标代理机构:山西浩元项目管理有限公司
地址:太原市晋源区滨湖街29号怡佳天一城5号楼201室
联系人:李佳、张丽、柔媛媛、任晓月、程梦凡
联系电话:0351-6623319
邮箱:sxhyzb2020@163.com
切换行业



正在加载...



